HOME   LIST
‹–   –›

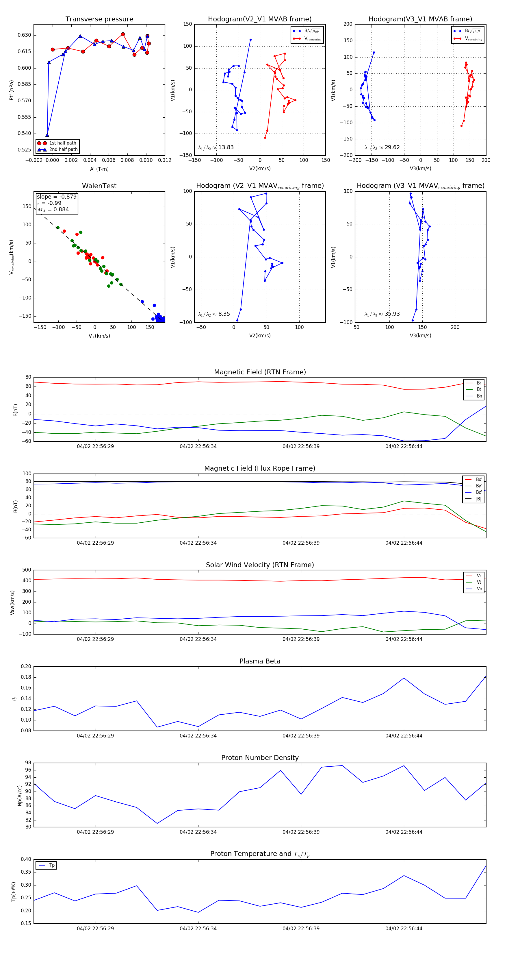
Flux Rope in 2024

Flux Rope Event 2024-04-02 22:56:26 ~ 2024-04-02 22:56:48 (23 seconds)


plot