HOME   LIST
‹–   –›

Flux Rope in 2024

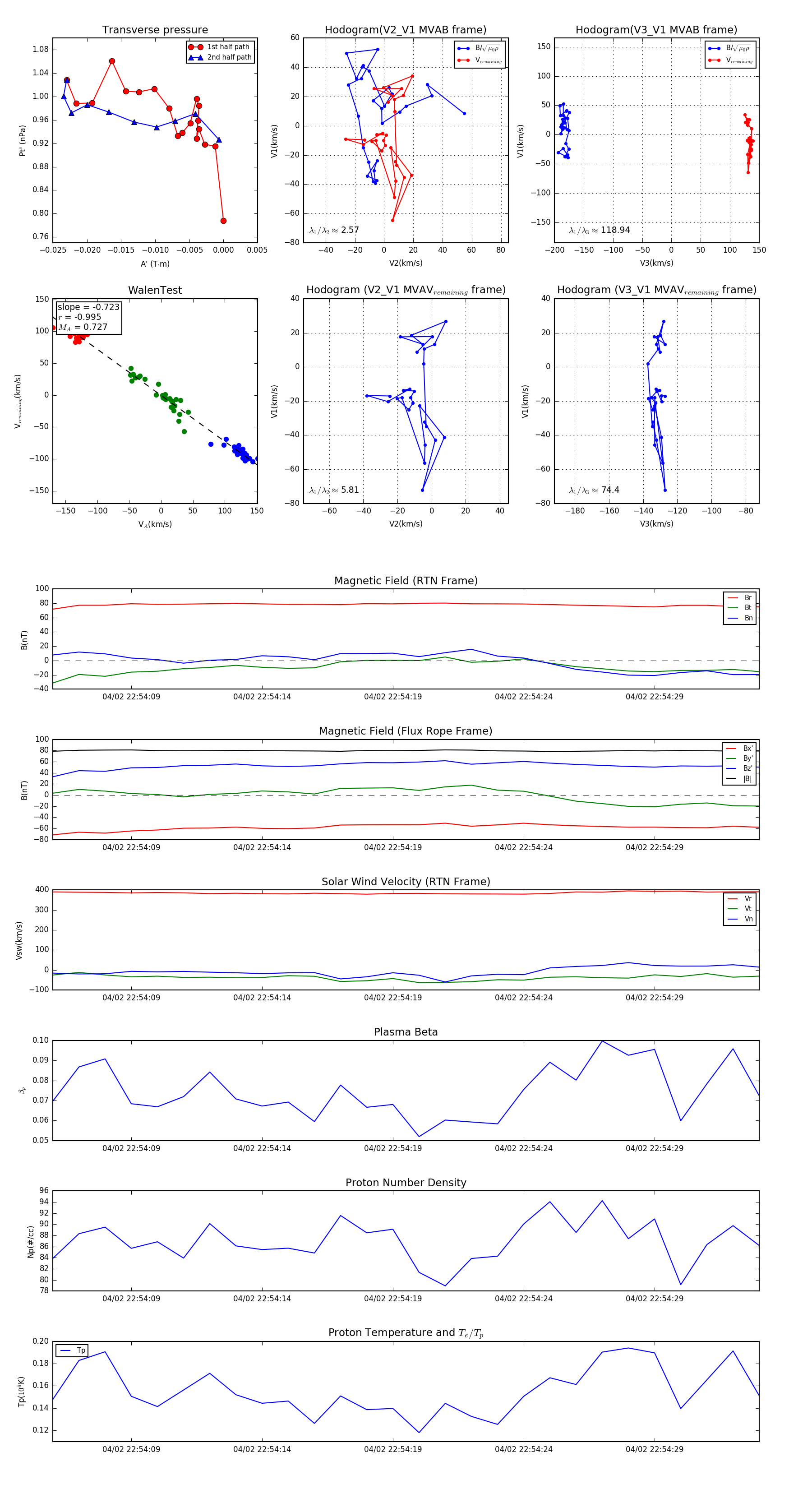
Flux Rope Event 2024-04-02 22:54:06 ~ 2024-04-02 22:54:33 (28 seconds)


plot