HOME   LIST
‹–   –›

Flux Rope in 2024

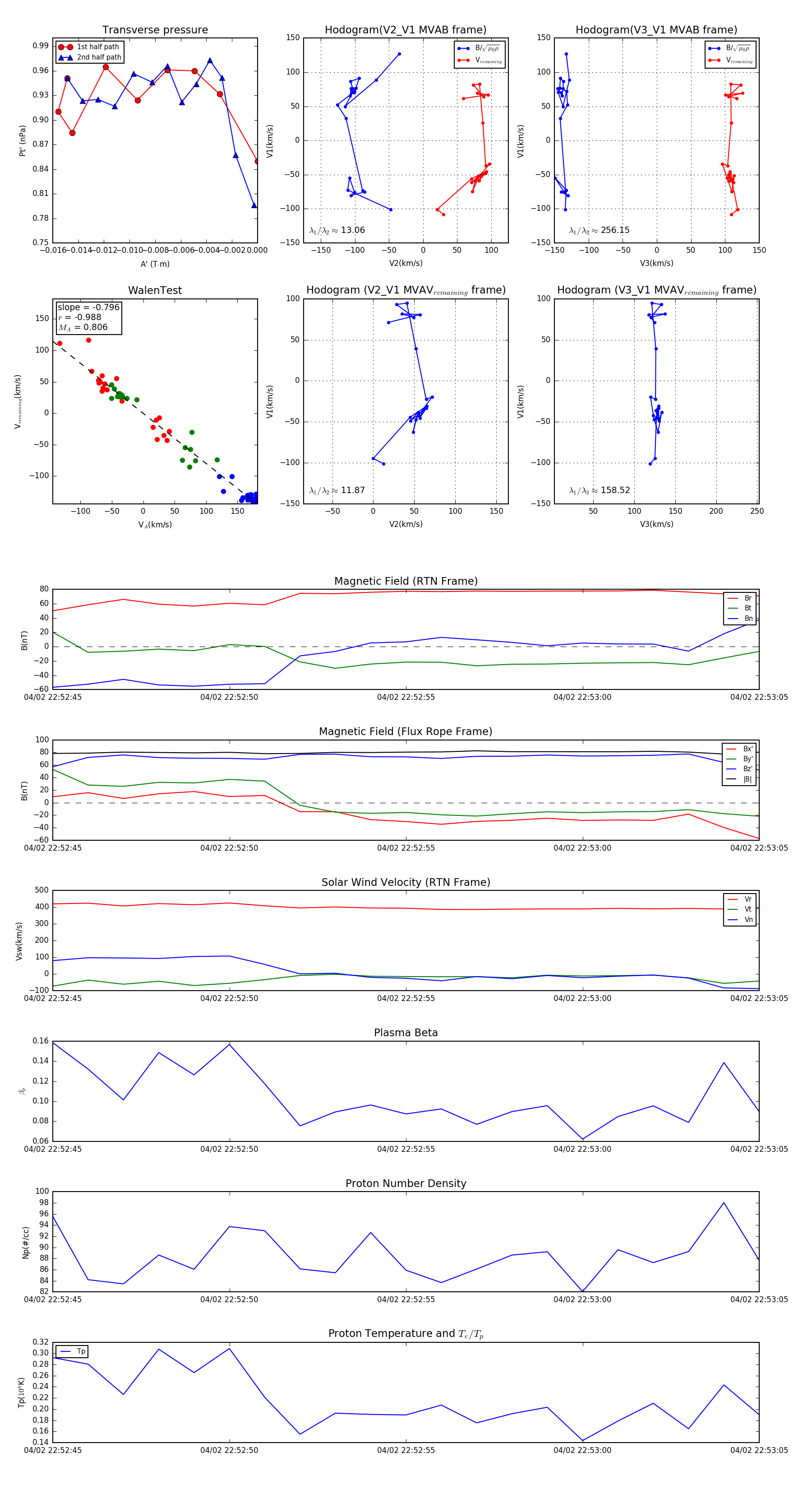
Flux Rope Event 2024-04-02 22:52:45 ~ 2024-04-02 22:53:05 (21 seconds)


plot