HOME   LIST
‹–   –›

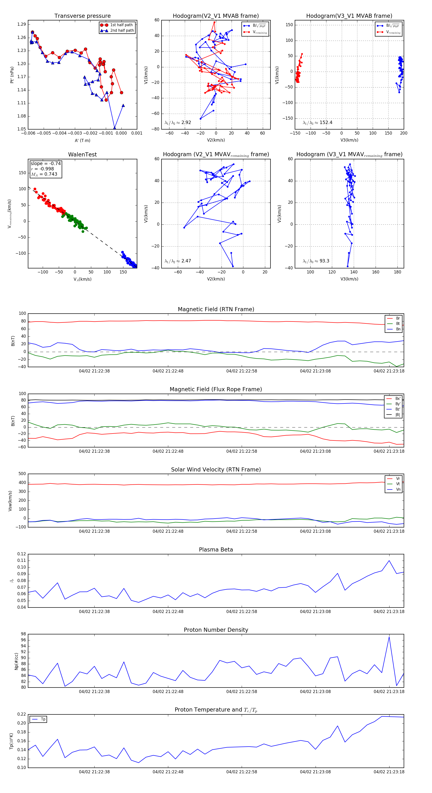
Flux Rope in 2024

Flux Rope Event 2024-04-02 21:22:29 ~ 2024-04-02 21:23:20 (52 seconds)


plot