HOME   LIST
‹–   –›

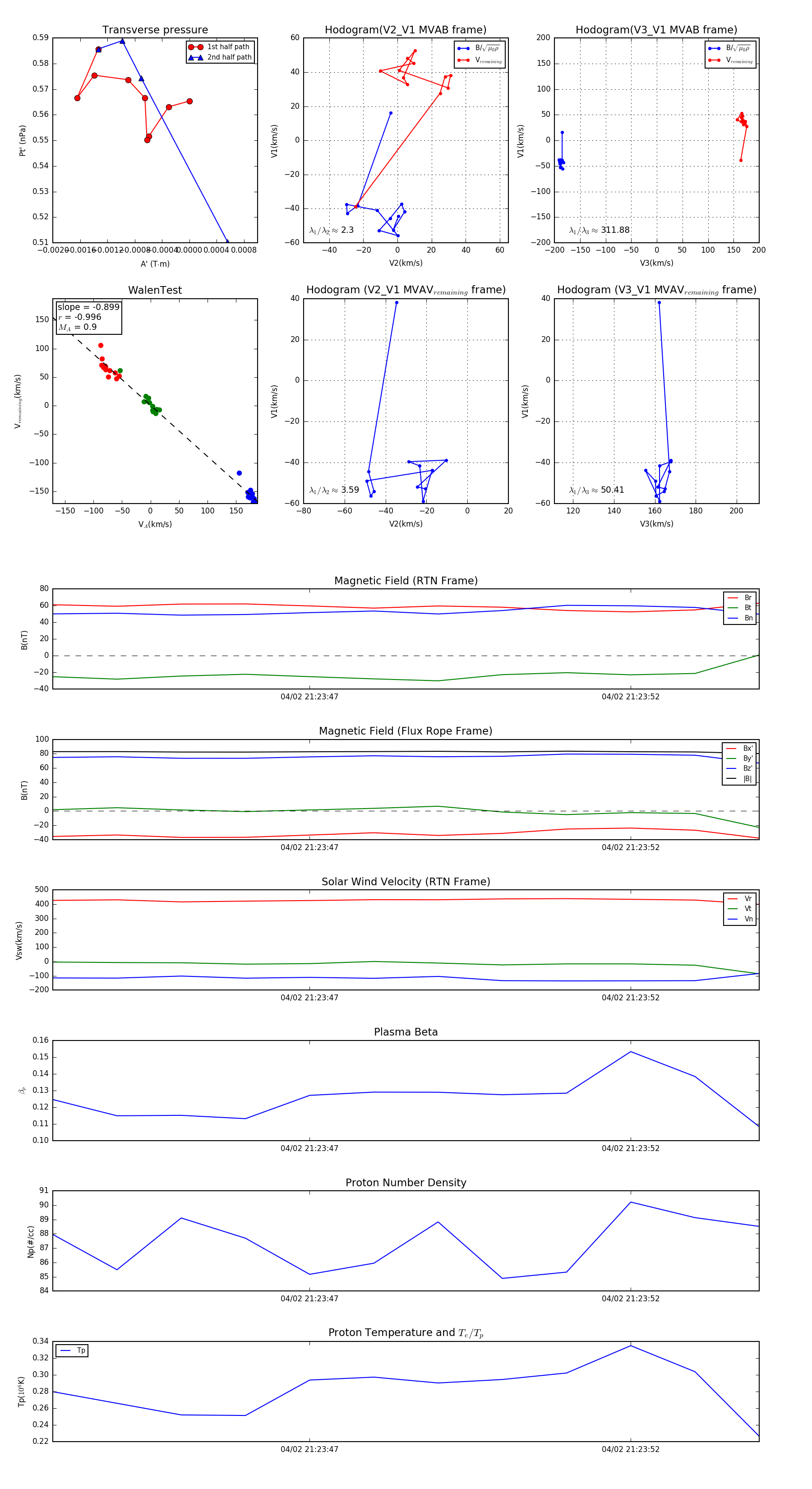
Flux Rope in 2024

Flux Rope Event 2024-04-02 21:23:43 ~ 2024-04-02 21:23:54 (12 seconds)


plot