HOME   LIST
‹–   –›

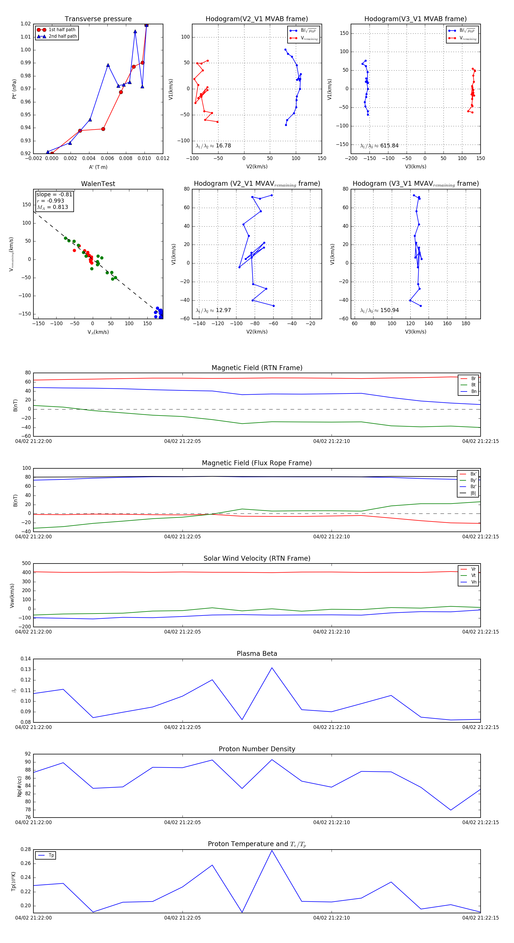
Flux Rope in 2024

Flux Rope Event 2024-04-02 21:22:00 ~ 2024-04-02 21:22:15 (16 seconds)


plot