HOME   LIST
‹–   –›

Flux Rope in 2024

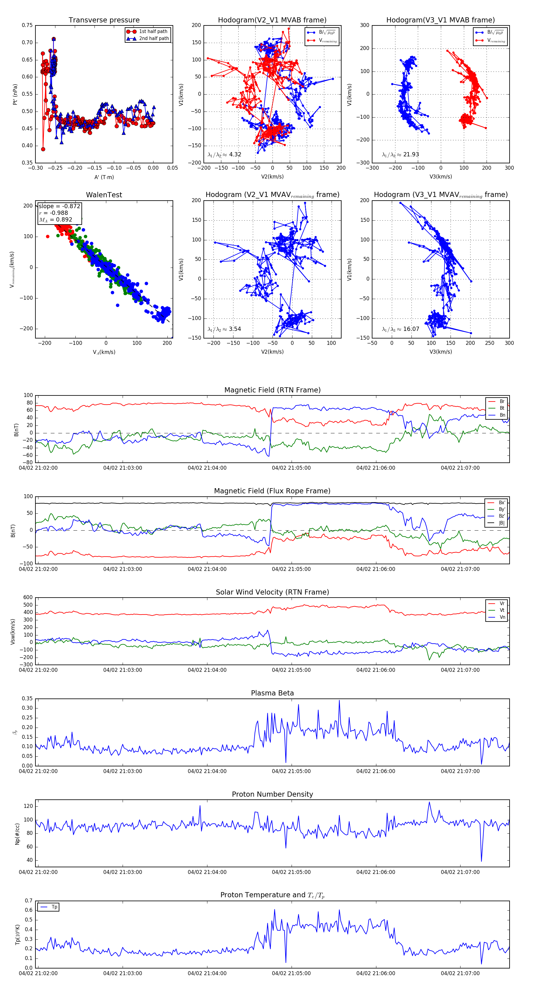
Flux Rope Event 2024-04-02 21:01:58 ~ 2024-04-02 21:07:35 (338 seconds)


plot