HOME   LIST
‹–   –›

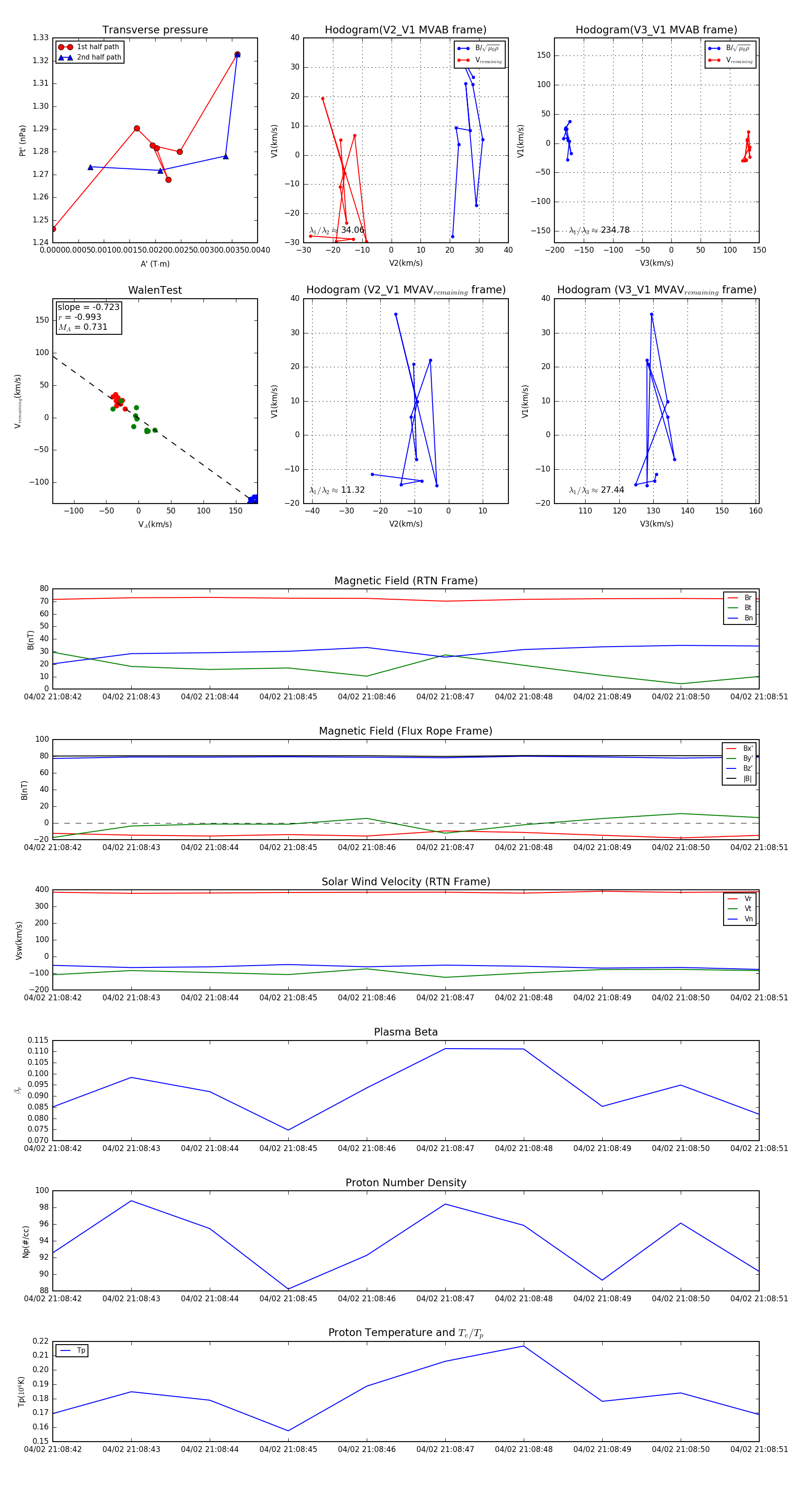
Flux Rope in 2024

Flux Rope Event 2024-04-02 21:08:42 ~ 2024-04-02 21:08:51 (10 seconds)


plot