HOME   LIST
‹–   –›

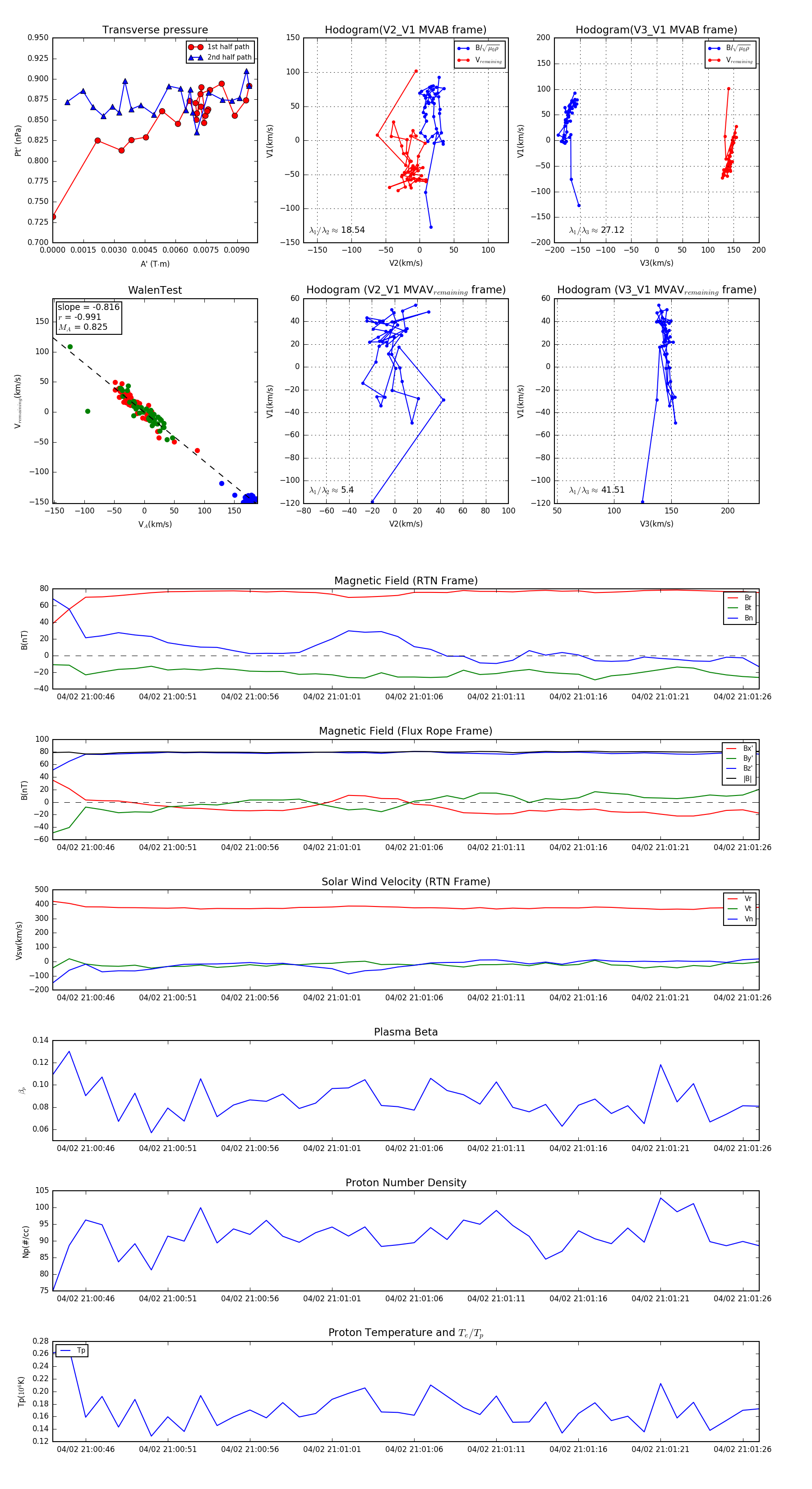
Flux Rope in 2024

Flux Rope Event 2024-04-02 21:00:44 ~ 2024-04-02 21:01:27 (44 seconds)


plot