HOME   LIST
‹–   –›

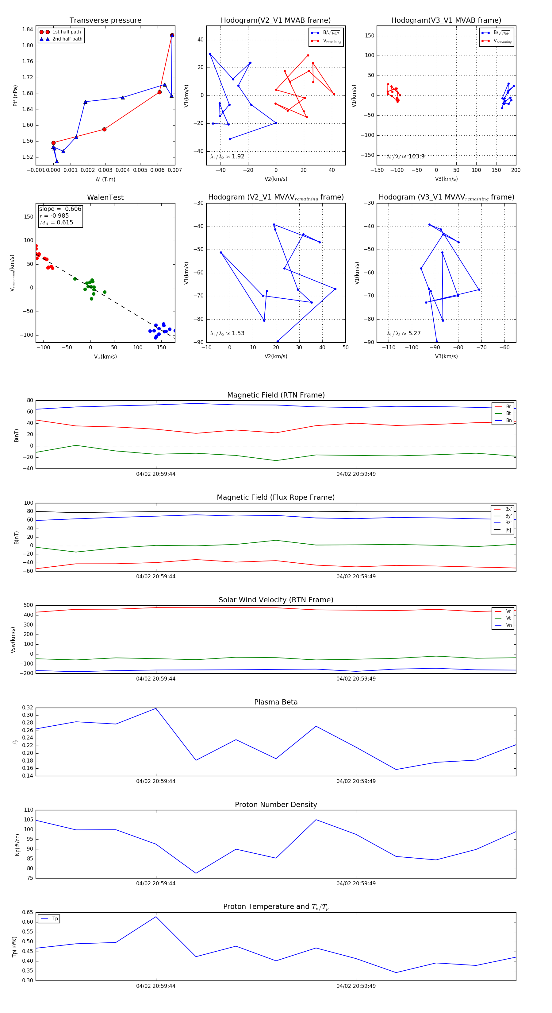
Flux Rope in 2024

Flux Rope Event 2024-04-02 20:59:41 ~ 2024-04-02 20:59:53 (13 seconds)


plot