HOME   LIST
‹–   –›

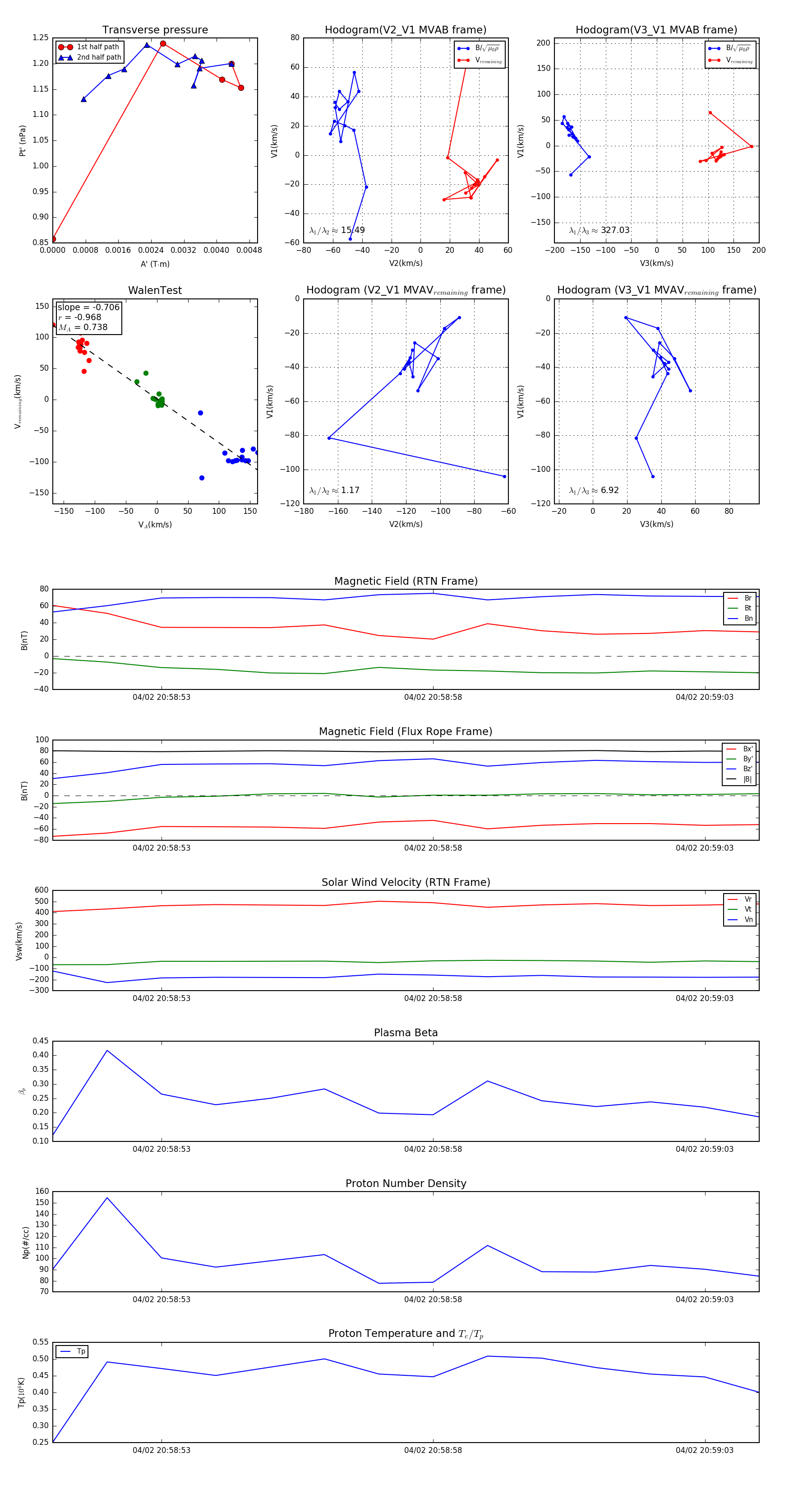
Flux Rope in 2024

Flux Rope Event 2024-04-02 20:58:51 ~ 2024-04-02 20:59:04 (14 seconds)


plot