HOME   LIST
‹–   –›

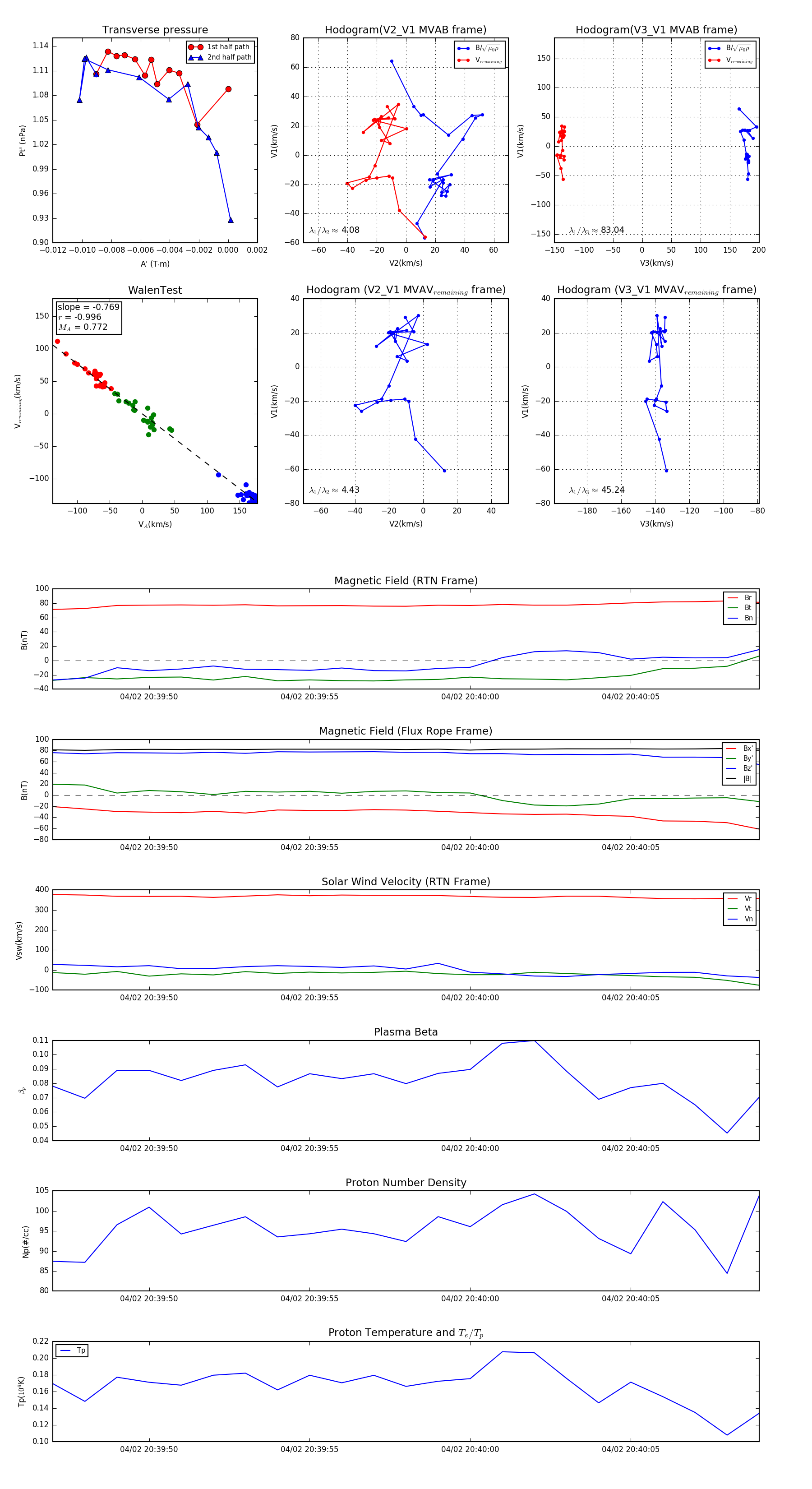
Flux Rope in 2024

Flux Rope Event 2024-04-02 20:39:47 ~ 2024-04-02 20:40:09 (23 seconds)


plot