HOME   LIST
‹–   –›

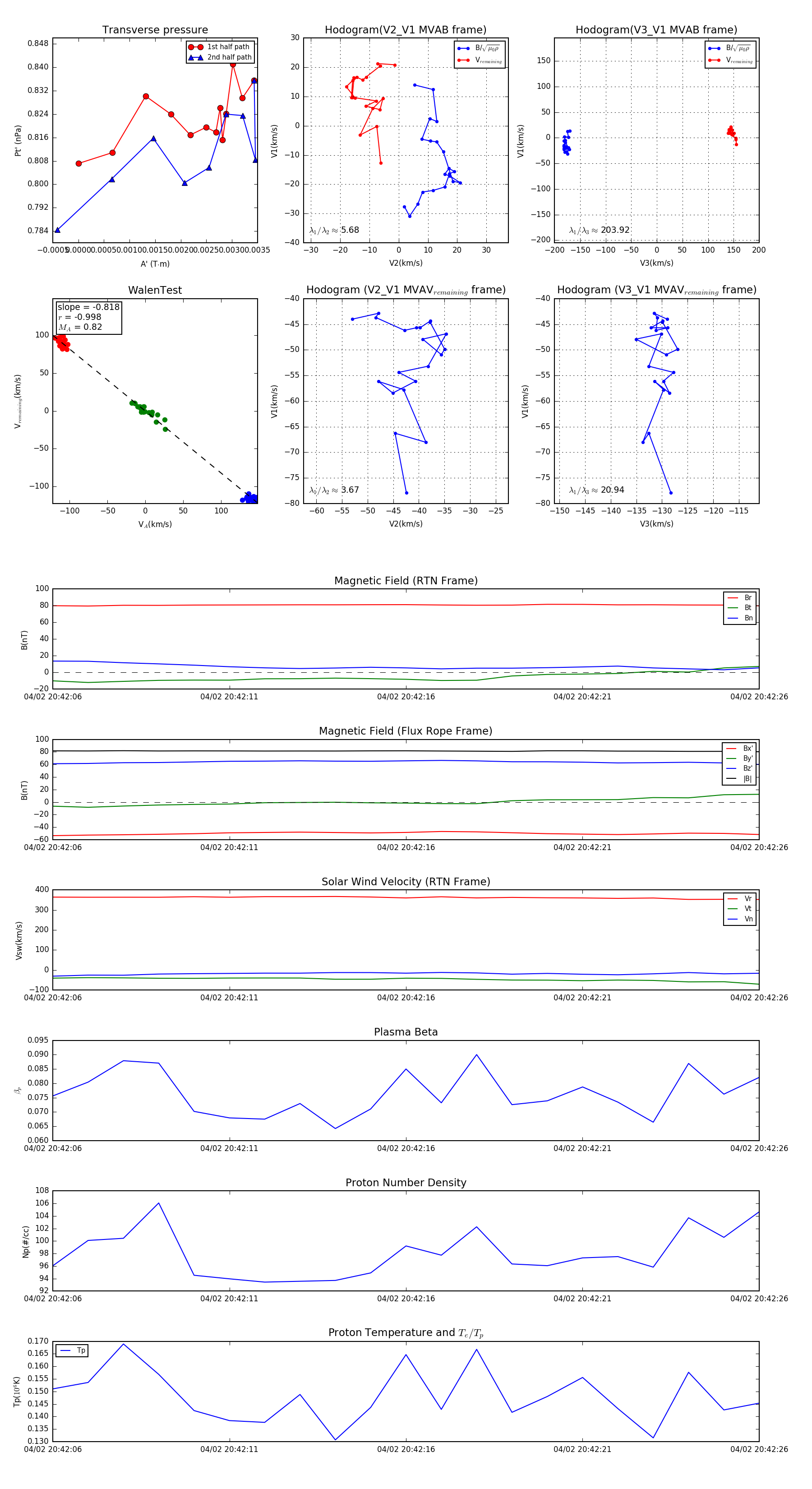
Flux Rope in 2024

Flux Rope Event 2024-04-02 20:42:06 ~ 2024-04-02 20:42:26 (21 seconds)


plot