HOME   LIST
‹–   –›

Flux Rope in 2024

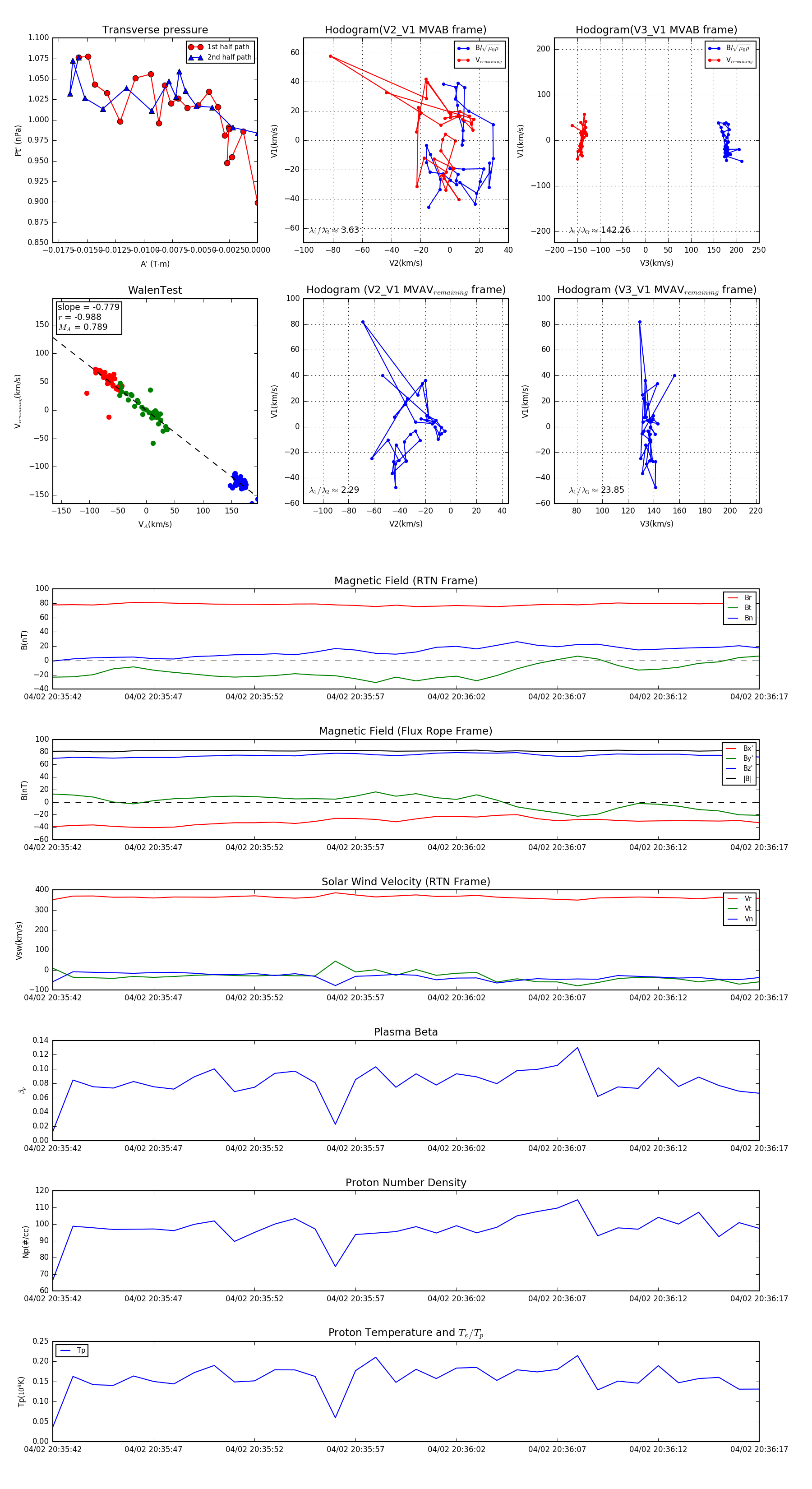
Flux Rope Event 2024-04-02 20:35:42 ~ 2024-04-02 20:36:17 (36 seconds)


plot