HOME   LIST
‹–   –›

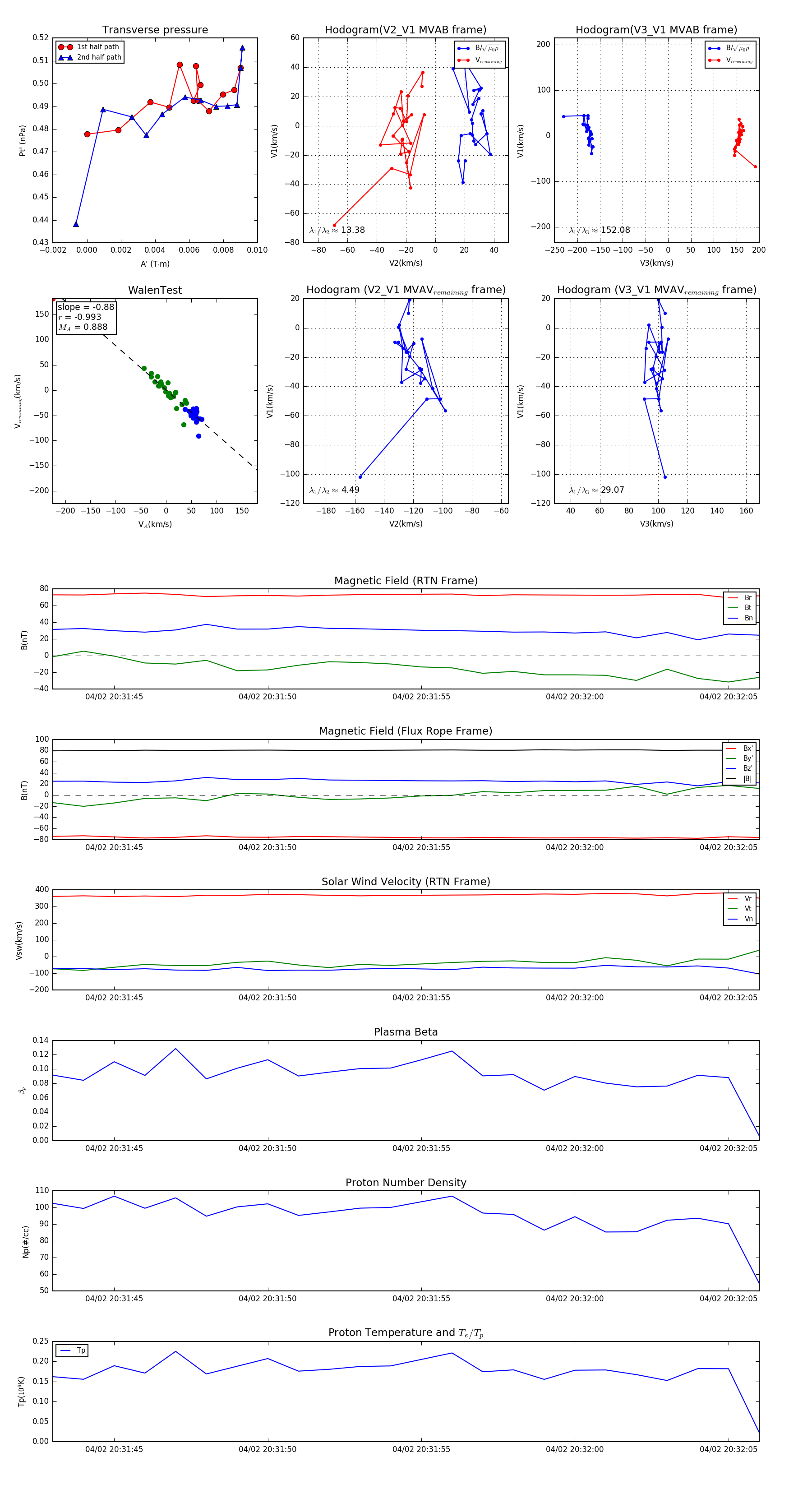
Flux Rope in 2024

Flux Rope Event 2024-04-02 20:31:43 ~ 2024-04-02 20:32:06 (24 seconds)


plot