HOME   LIST
‹–   –›

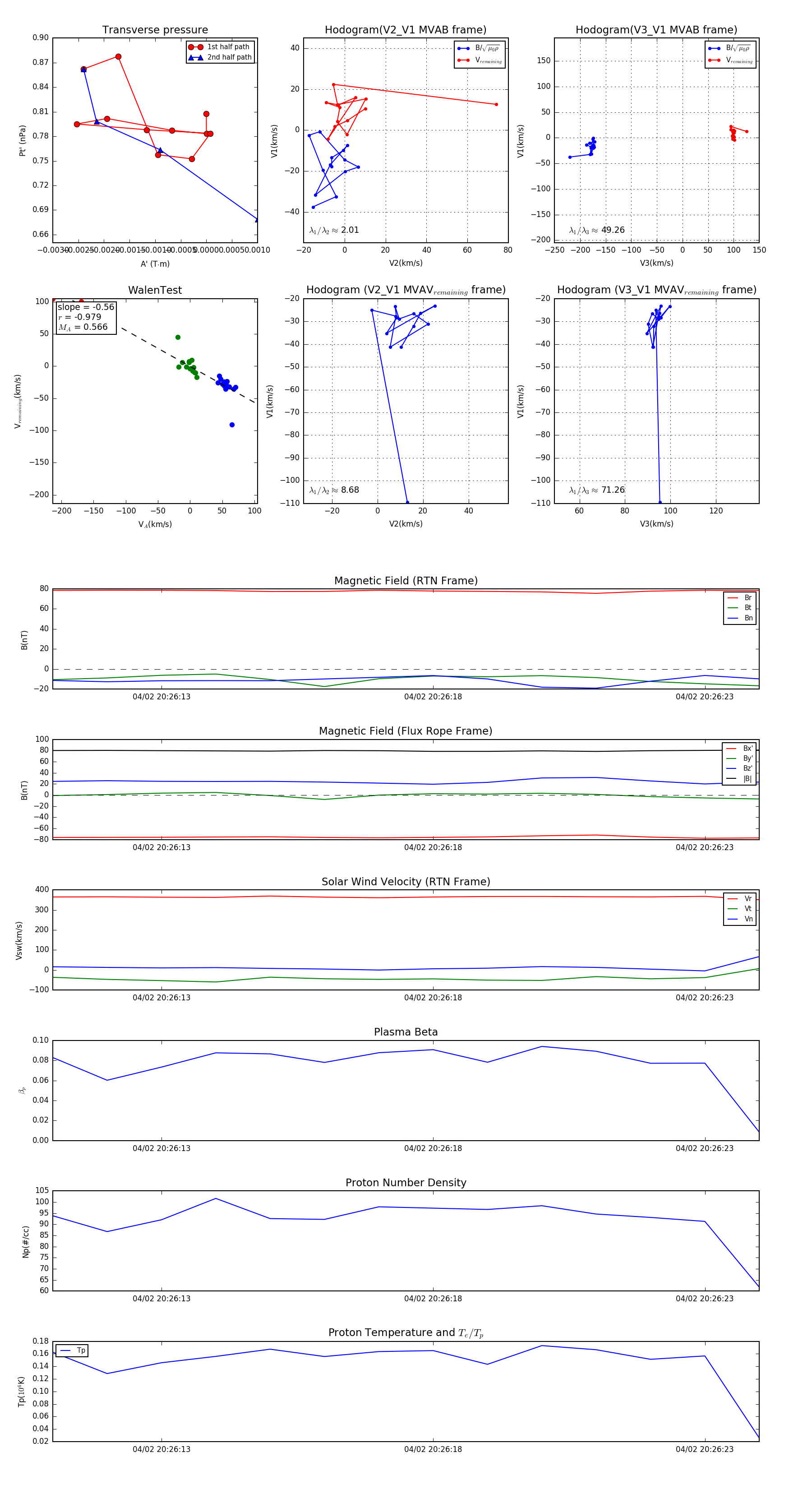
Flux Rope in 2024

Flux Rope Event 2024-04-02 20:26:11 ~ 2024-04-02 20:26:24 (14 seconds)


plot