HOME   LIST
‹–   –›

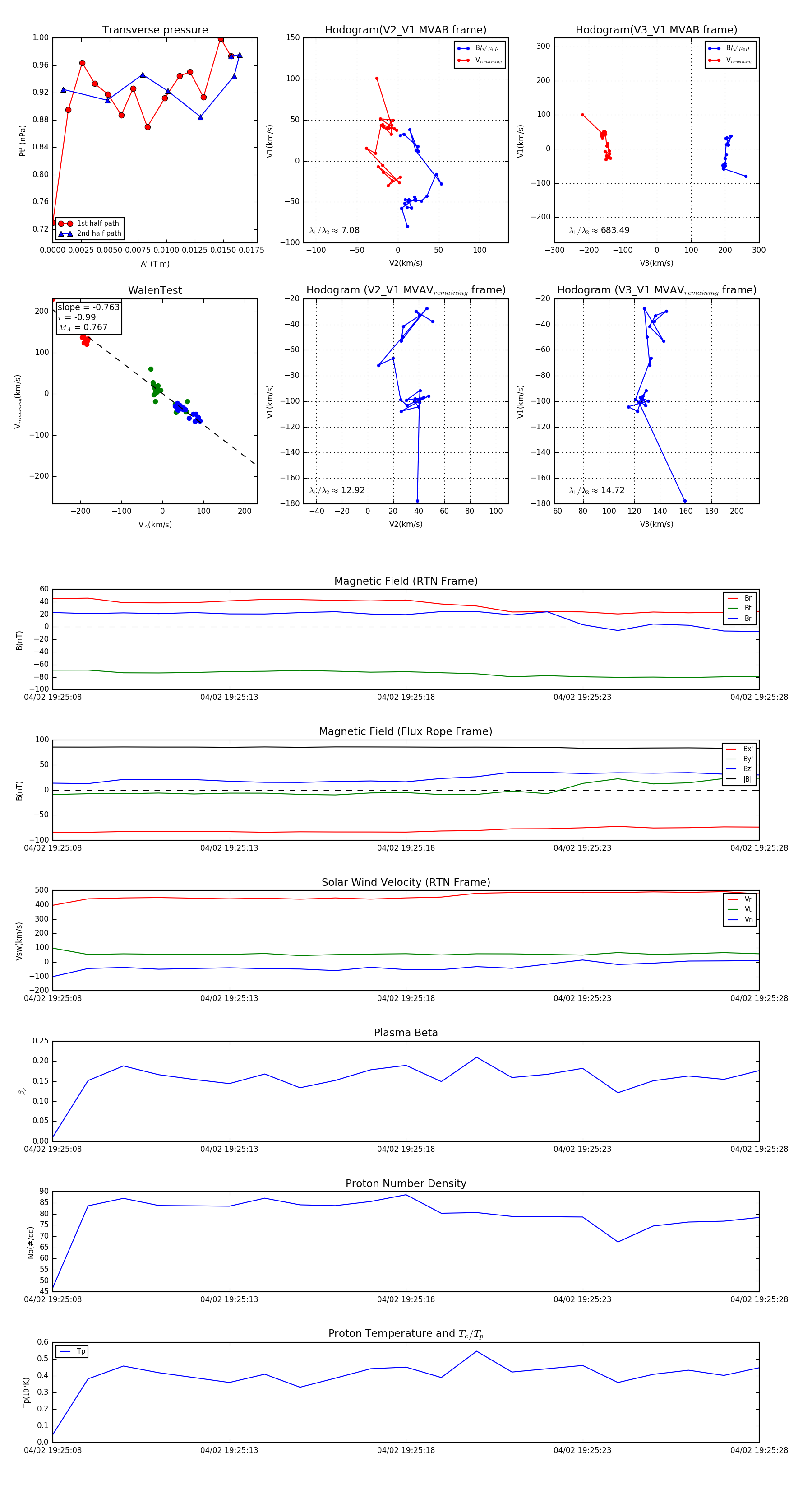
Flux Rope in 2024

Flux Rope Event 2024-04-02 19:25:08 ~ 2024-04-02 19:25:28 (21 seconds)


plot