HOME   LIST
‹–   –›

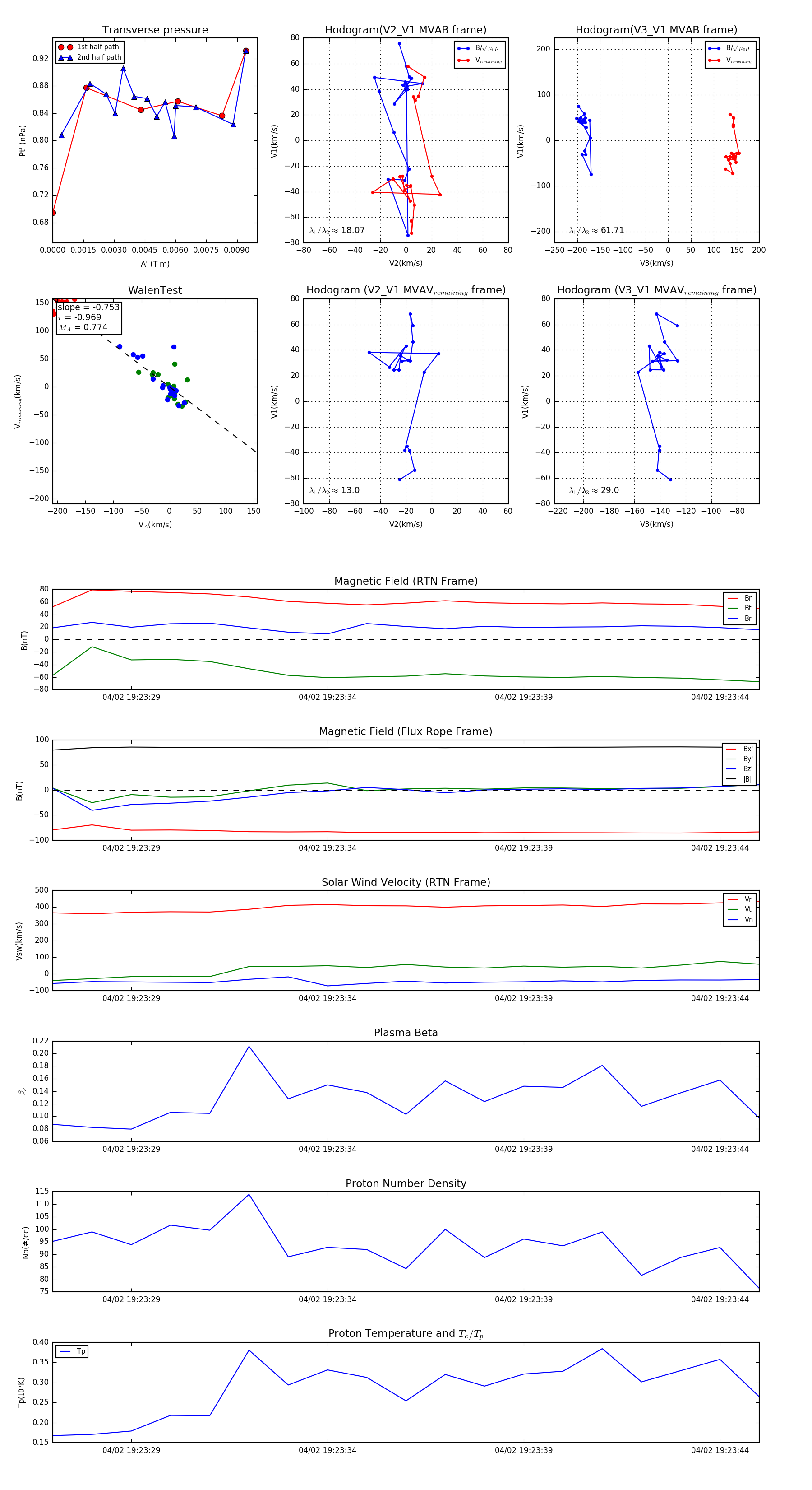
Flux Rope in 2024

Flux Rope Event 2024-04-02 19:23:27 ~ 2024-04-02 19:23:45 (19 seconds)


plot