HOME   LIST
‹–   –›

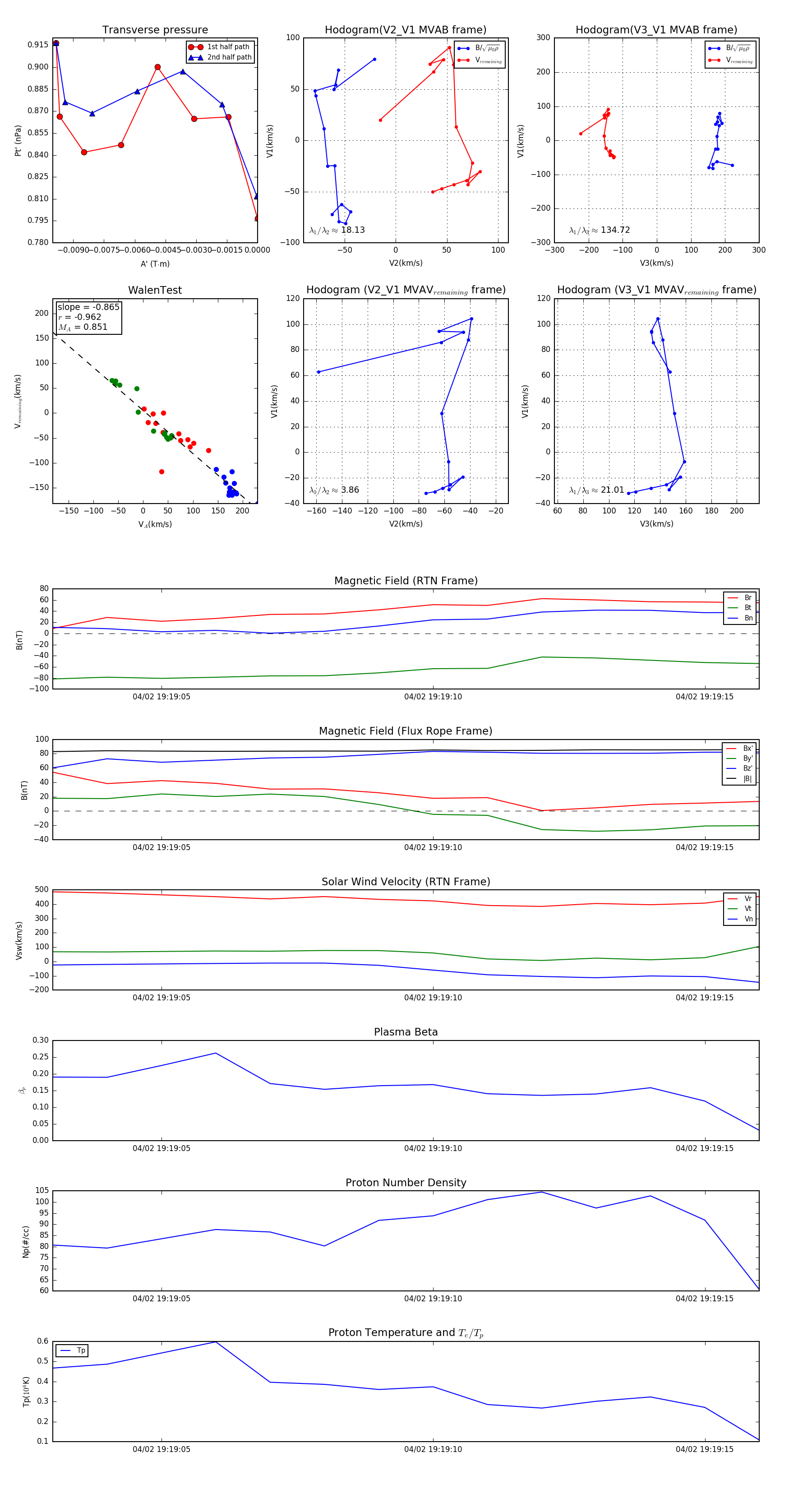
Flux Rope in 2024

Flux Rope Event 2024-04-02 19:19:03 ~ 2024-04-02 19:19:16 (14 seconds)


plot