HOME   LIST
‹–   –›

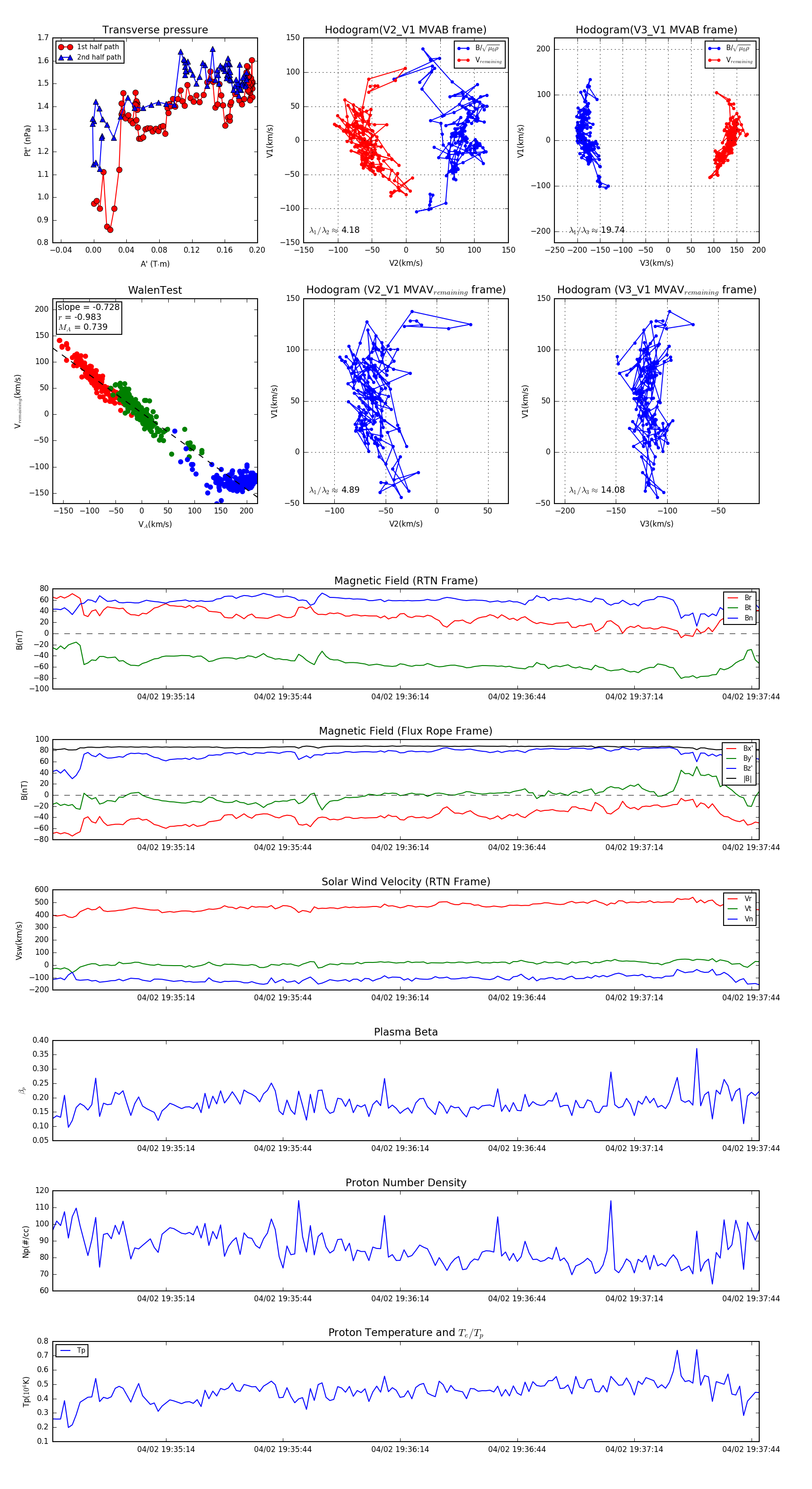
Flux Rope in 2024

Flux Rope Event 2024-04-02 19:34:45 ~ 2024-04-02 19:37:46 (182 seconds)


plot