HOME   LIST
‹–   –›

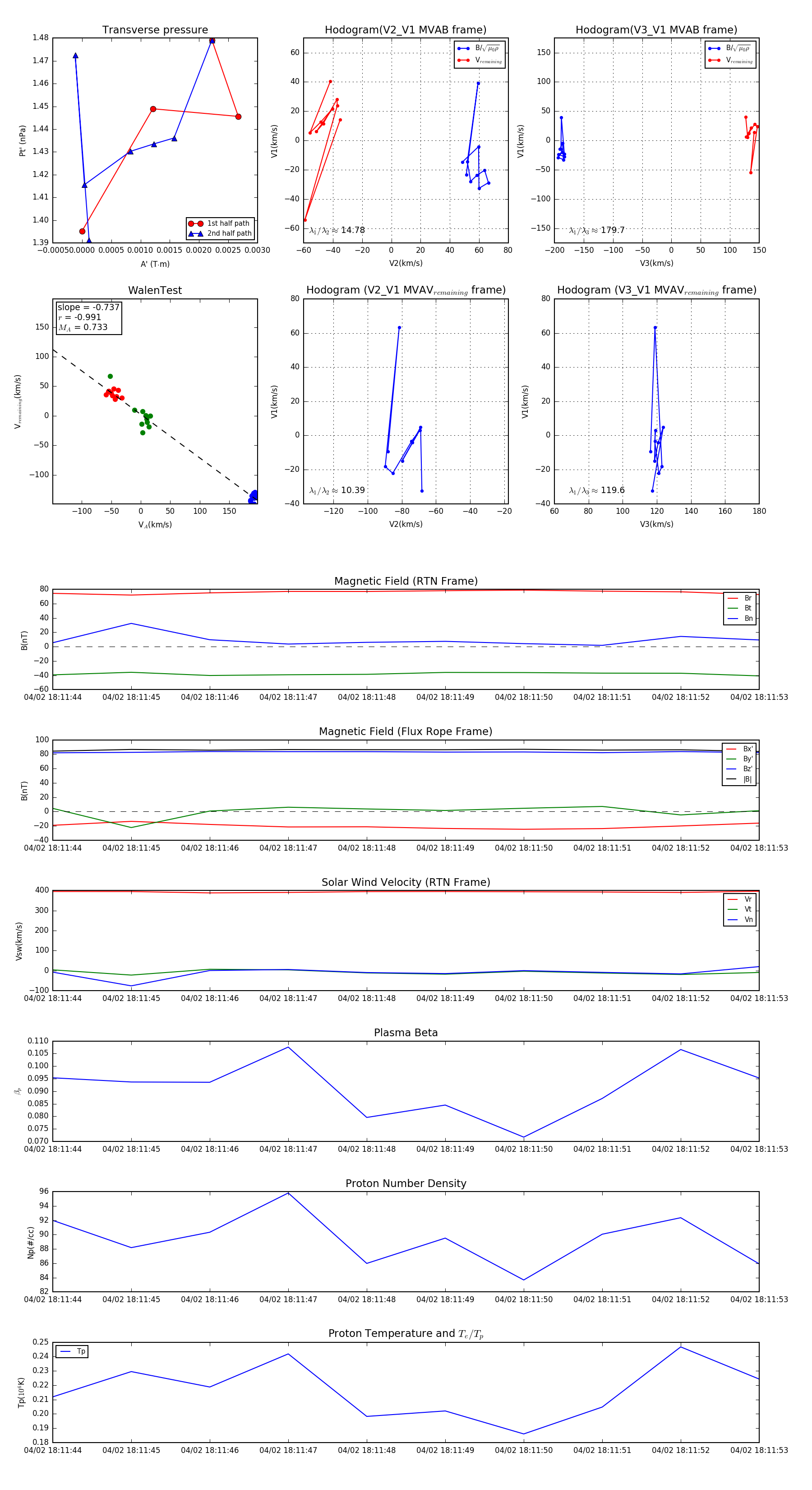
Flux Rope in 2024

Flux Rope Event 2024-04-02 18:11:44 ~ 2024-04-02 18:11:53 (10 seconds)


plot