HOME   LIST
‹–   –›

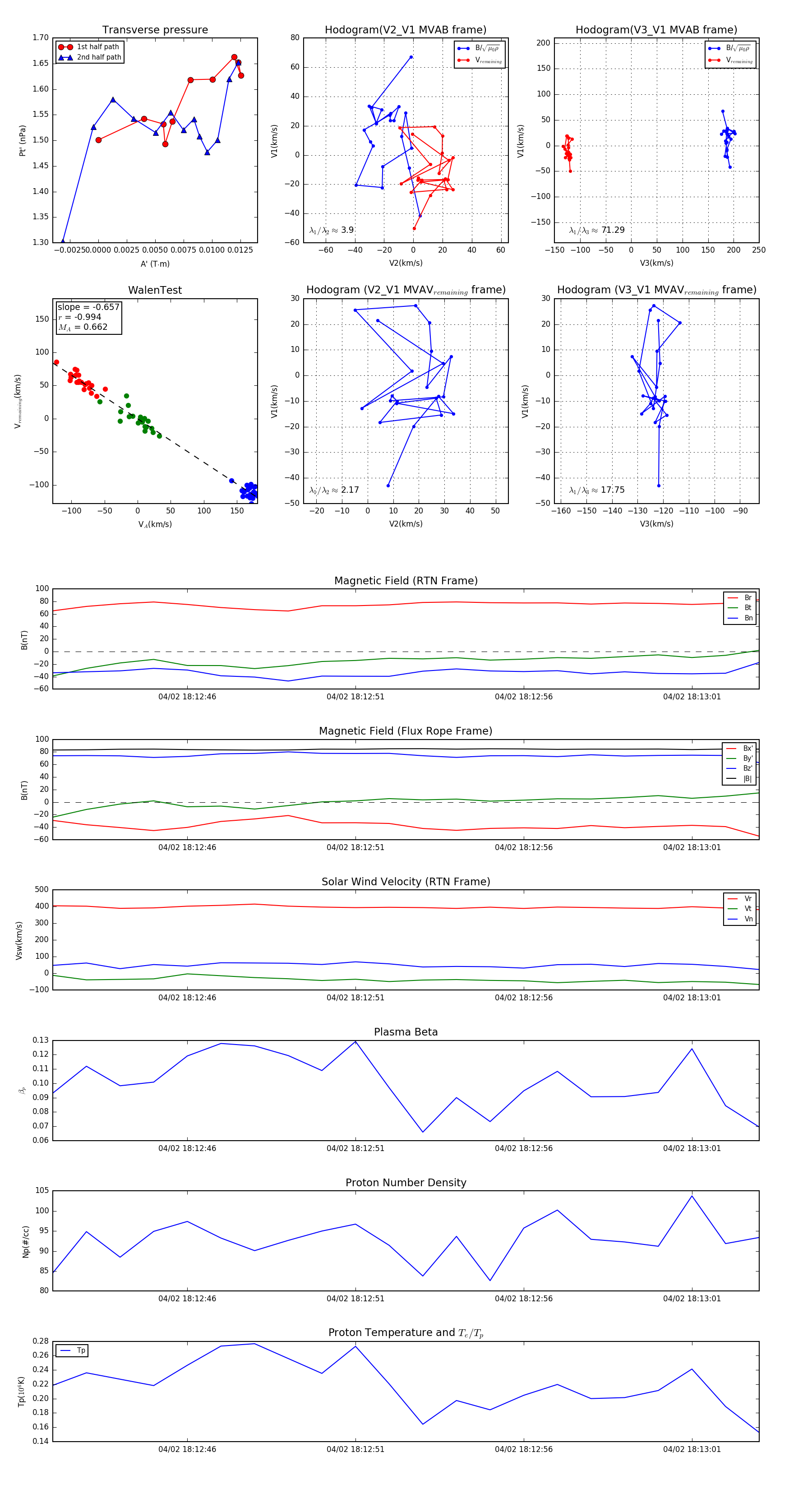
Flux Rope in 2024

Flux Rope Event 2024-04-02 18:12:42 ~ 2024-04-02 18:13:03 (22 seconds)


plot