HOME   LIST
‹–   –›

Flux Rope in 2024

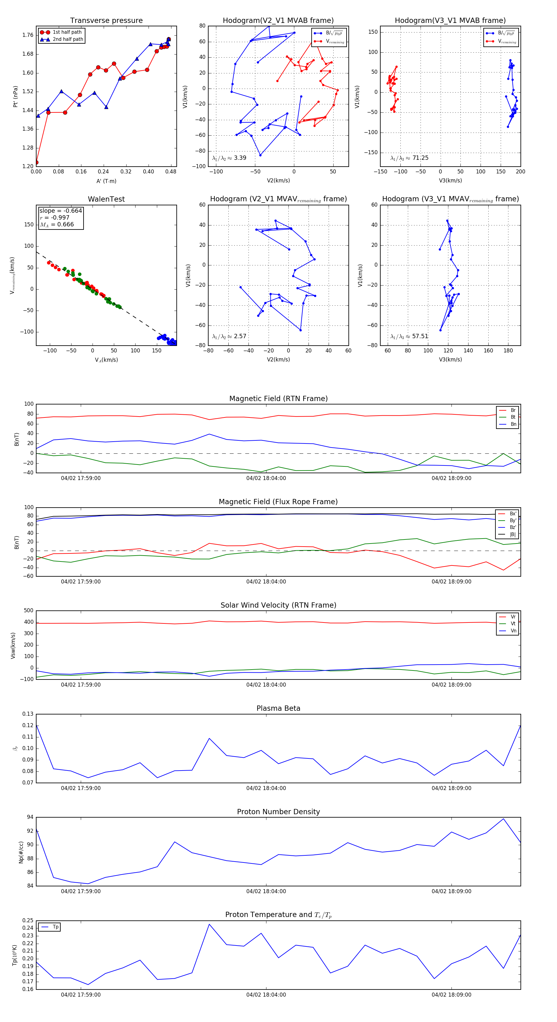
Flux Rope Event 2024-04-02 17:57:48 ~ 2024-04-02 18:10:52 (785 seconds)


plot