HOME   LIST
‹–   –›

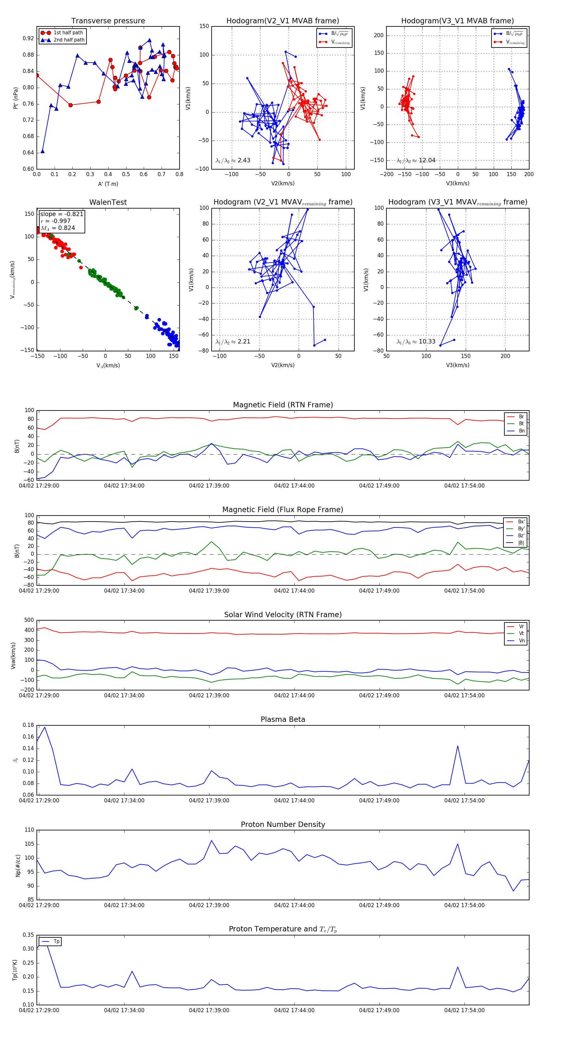
Flux Rope in 2024

Flux Rope Event 2024-04-02 17:28:52 ~ 2024-04-02 17:57:48 (1737 seconds)


plot