HOME   LIST
‹–   –›

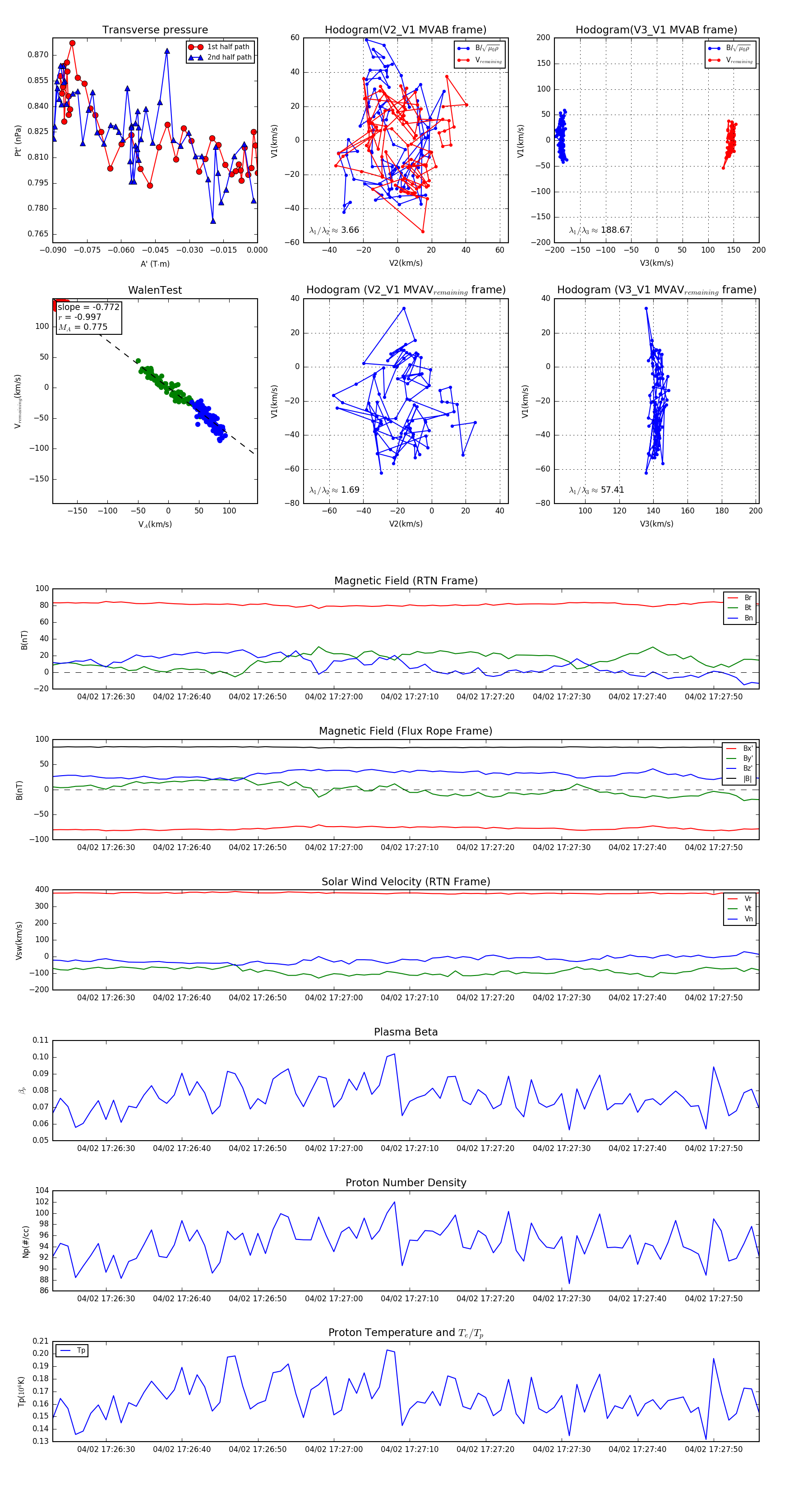
Flux Rope in 2024

Flux Rope Event 2024-04-02 17:26:23 ~ 2024-04-02 17:27:56 (94 seconds)


plot