HOME   LIST
‹–   –›

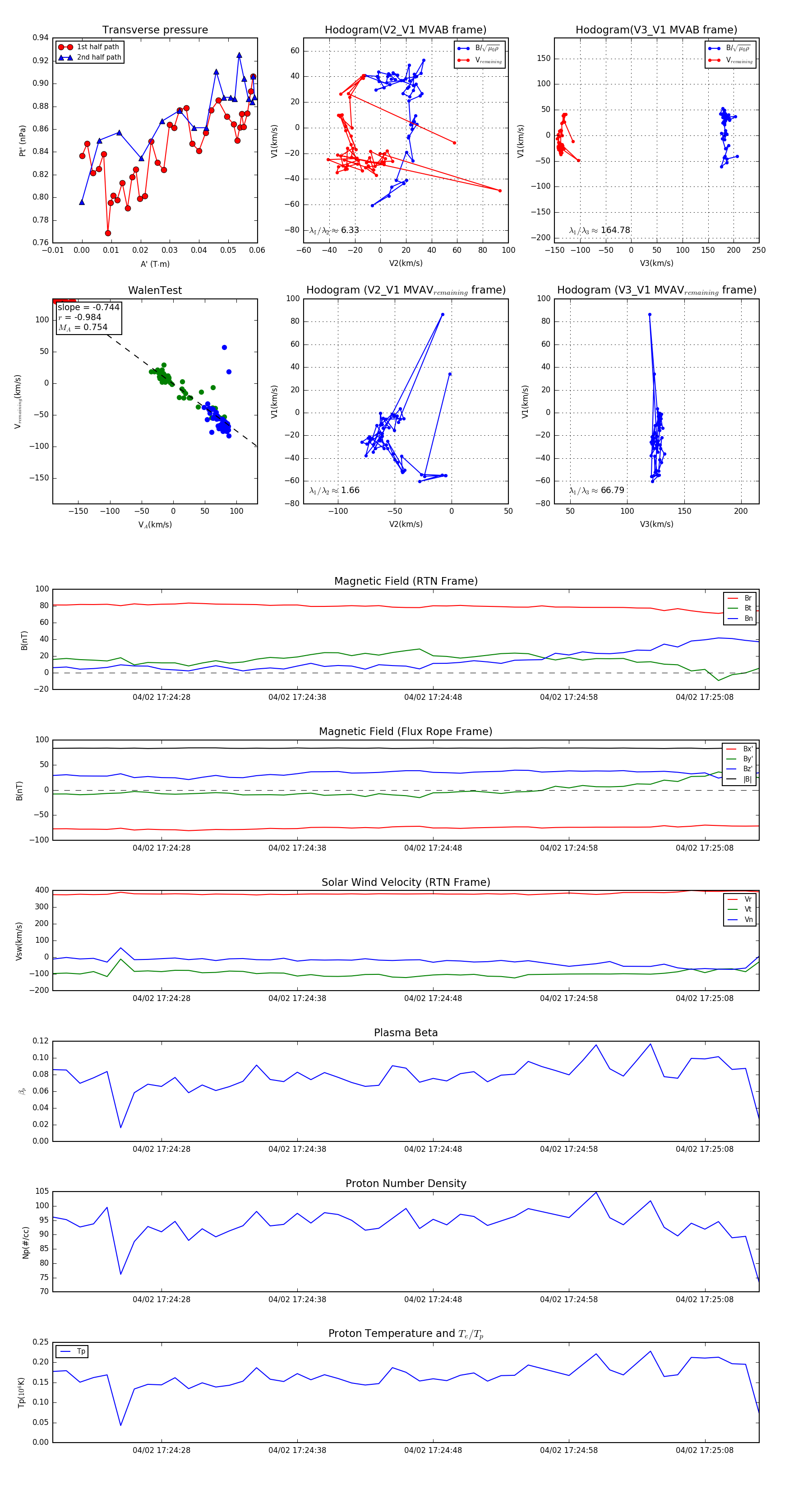
Flux Rope in 2024

Flux Rope Event 2024-04-02 17:24:20 ~ 2024-04-02 17:25:12 (53 seconds)


plot