HOME   LIST
‹–   –›

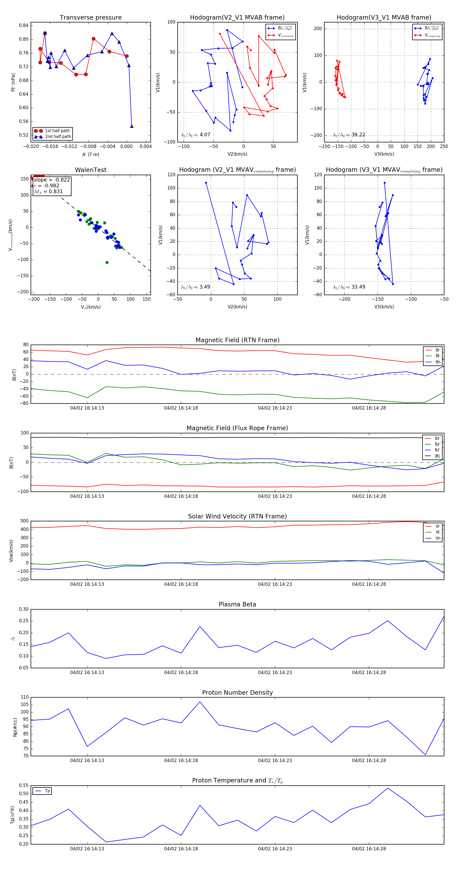
Flux Rope in 2024

Flux Rope Event 2024-04-02 16:14:10 ~ 2024-04-02 16:14:32 (23 seconds)


plot