HOME   LIST
‹–   –›

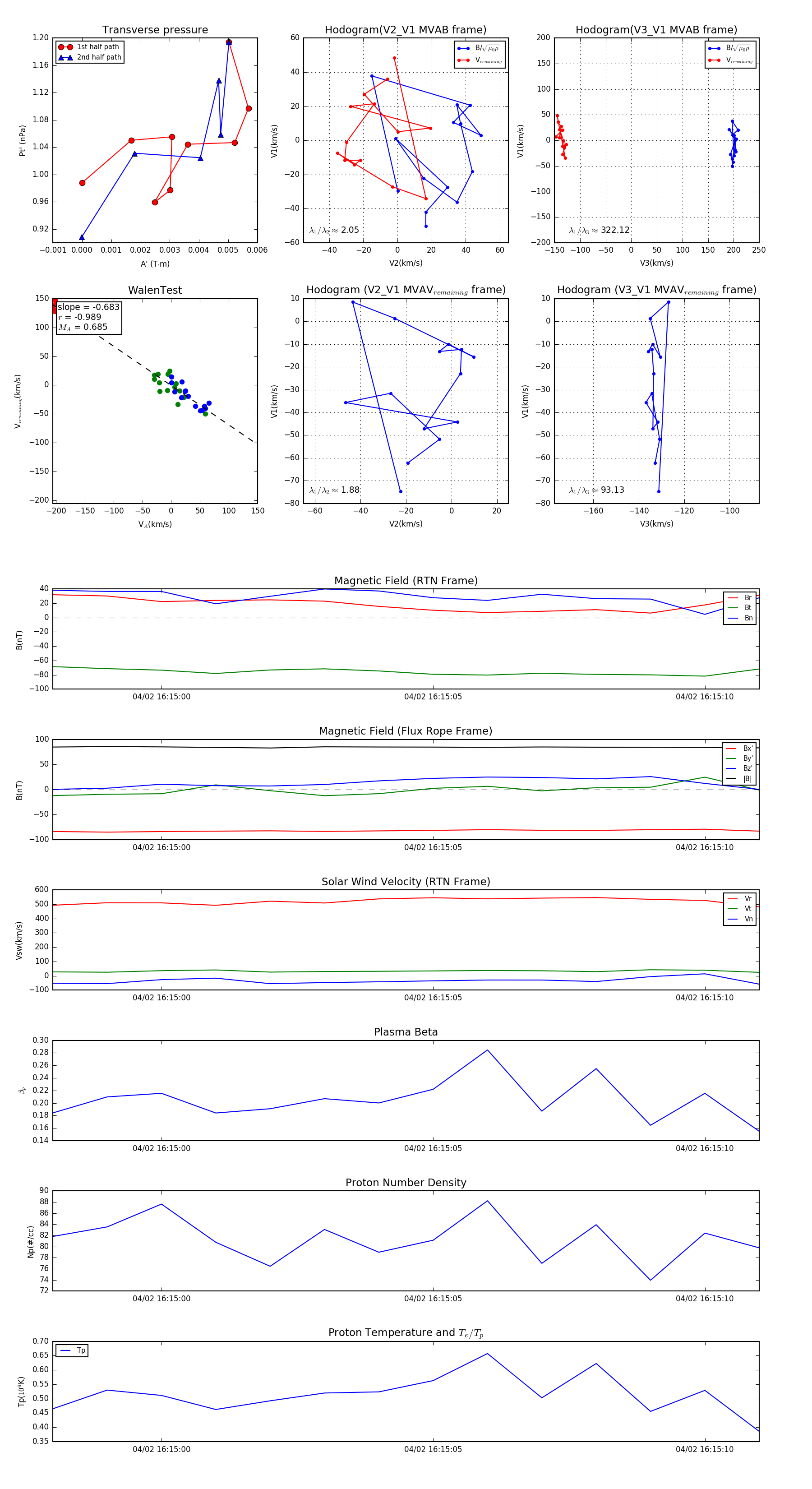
Flux Rope in 2024

Flux Rope Event 2024-04-02 16:14:58 ~ 2024-04-02 16:15:11 (14 seconds)


plot