HOME   LIST
‹–   –›

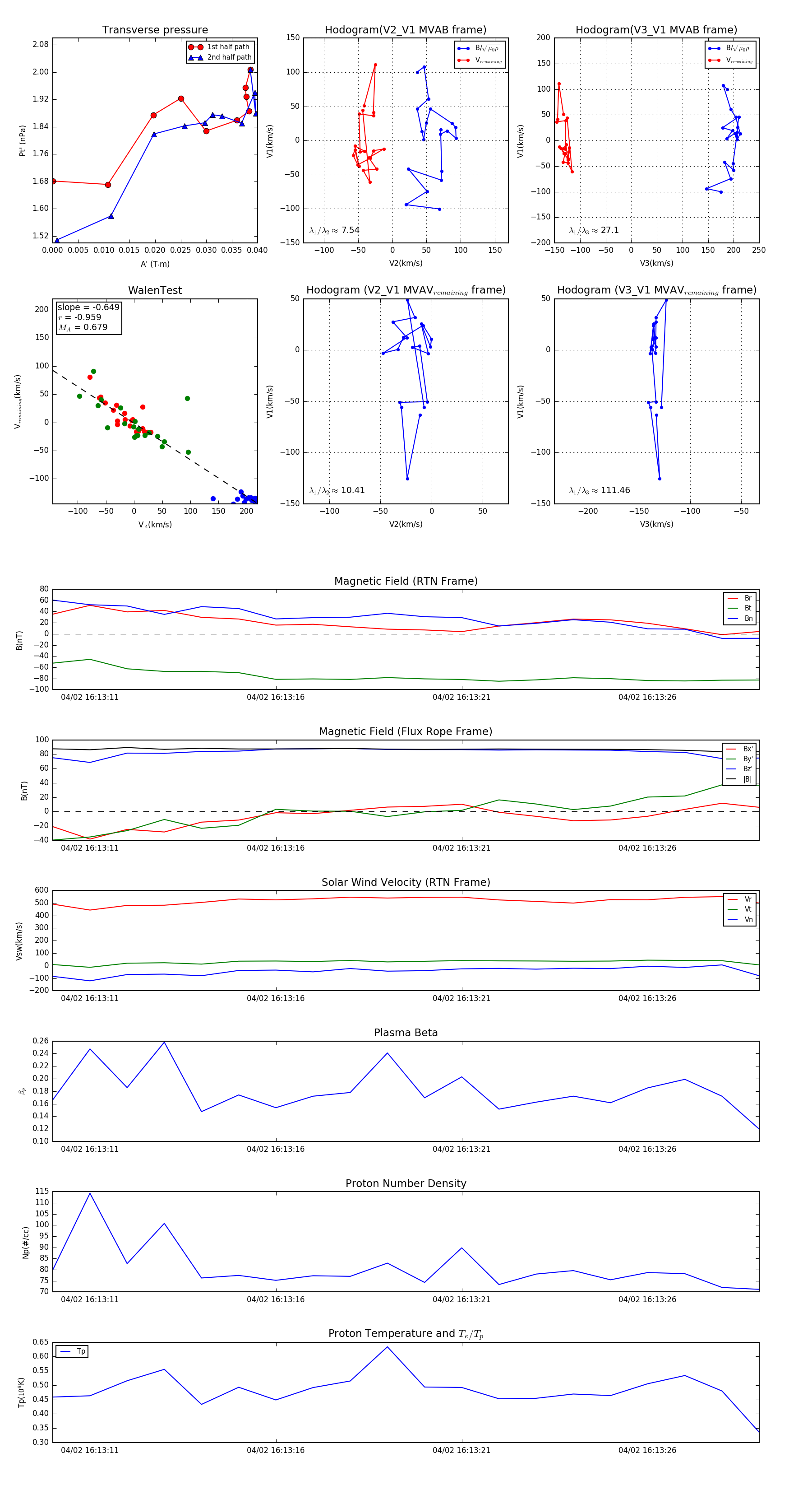
Flux Rope in 2024

Flux Rope Event 2024-04-02 16:13:10 ~ 2024-04-02 16:13:29 (20 seconds)


plot