HOME   LIST
‹–   –›

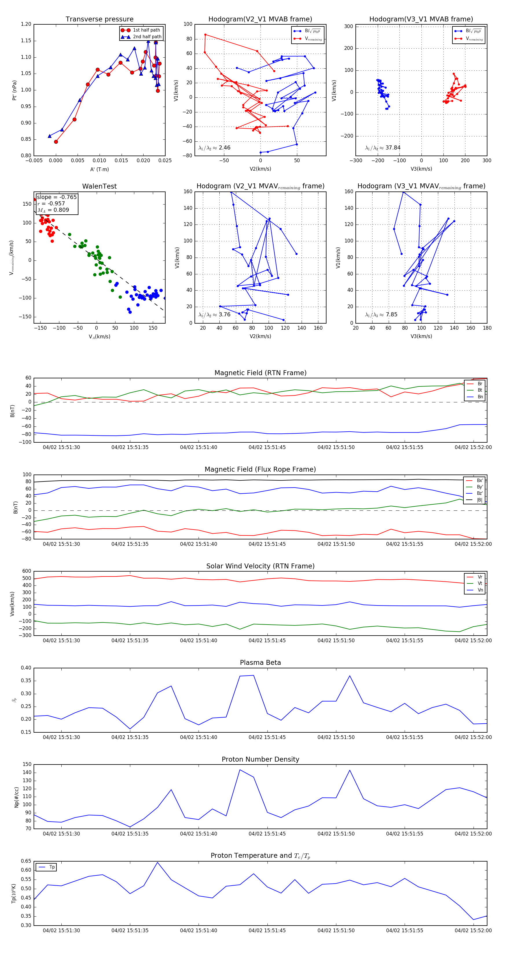
Flux Rope in 2024

Flux Rope Event 2024-04-02 15:51:28 ~ 2024-04-02 15:52:01 (34 seconds)


plot