HOME   LIST
‹–   –›

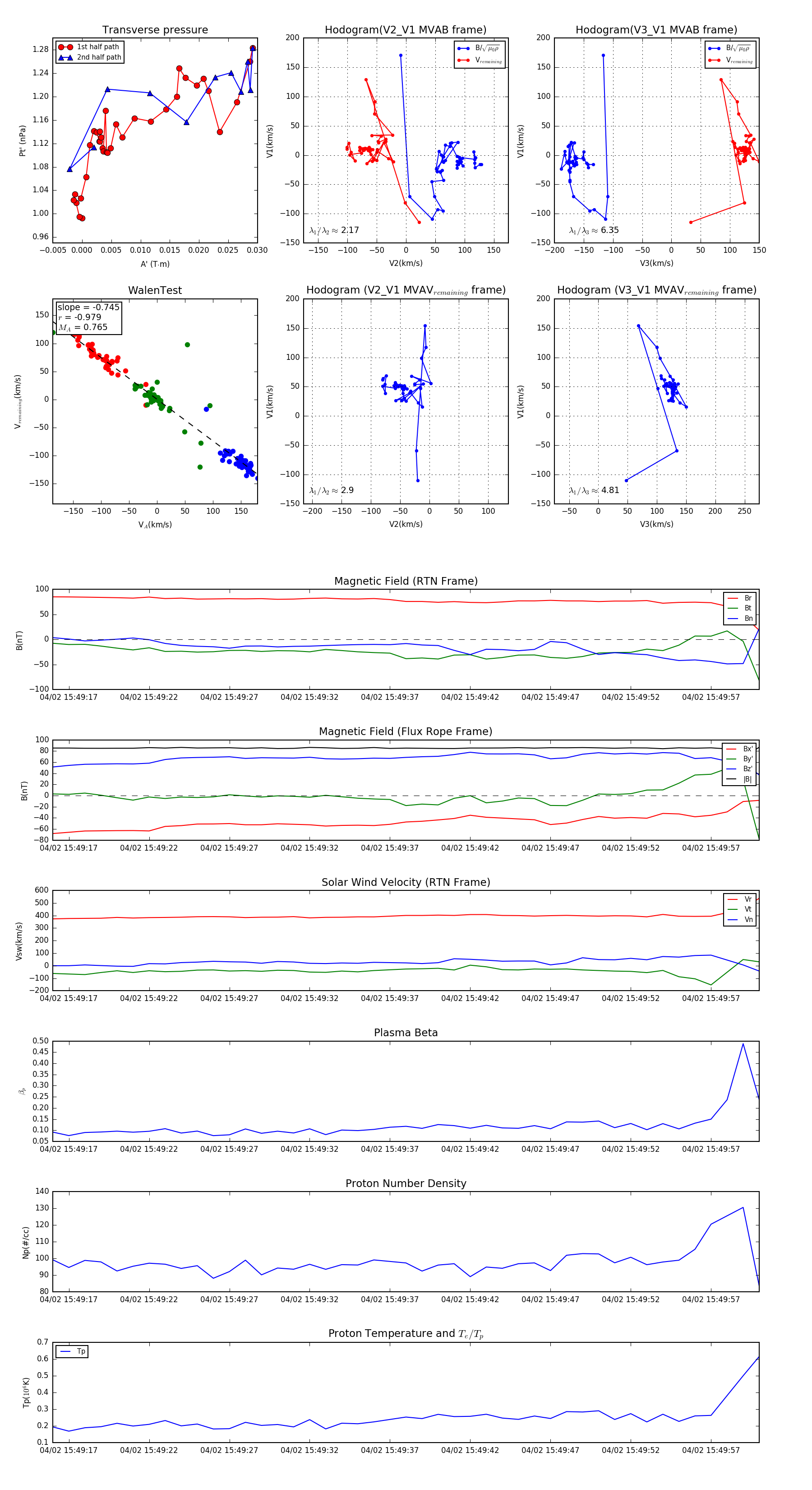
Flux Rope in 2024

Flux Rope Event 2024-04-02 15:49:16 ~ 2024-04-02 15:50:00 (45 seconds)


plot