HOME   LIST
‹–   –›

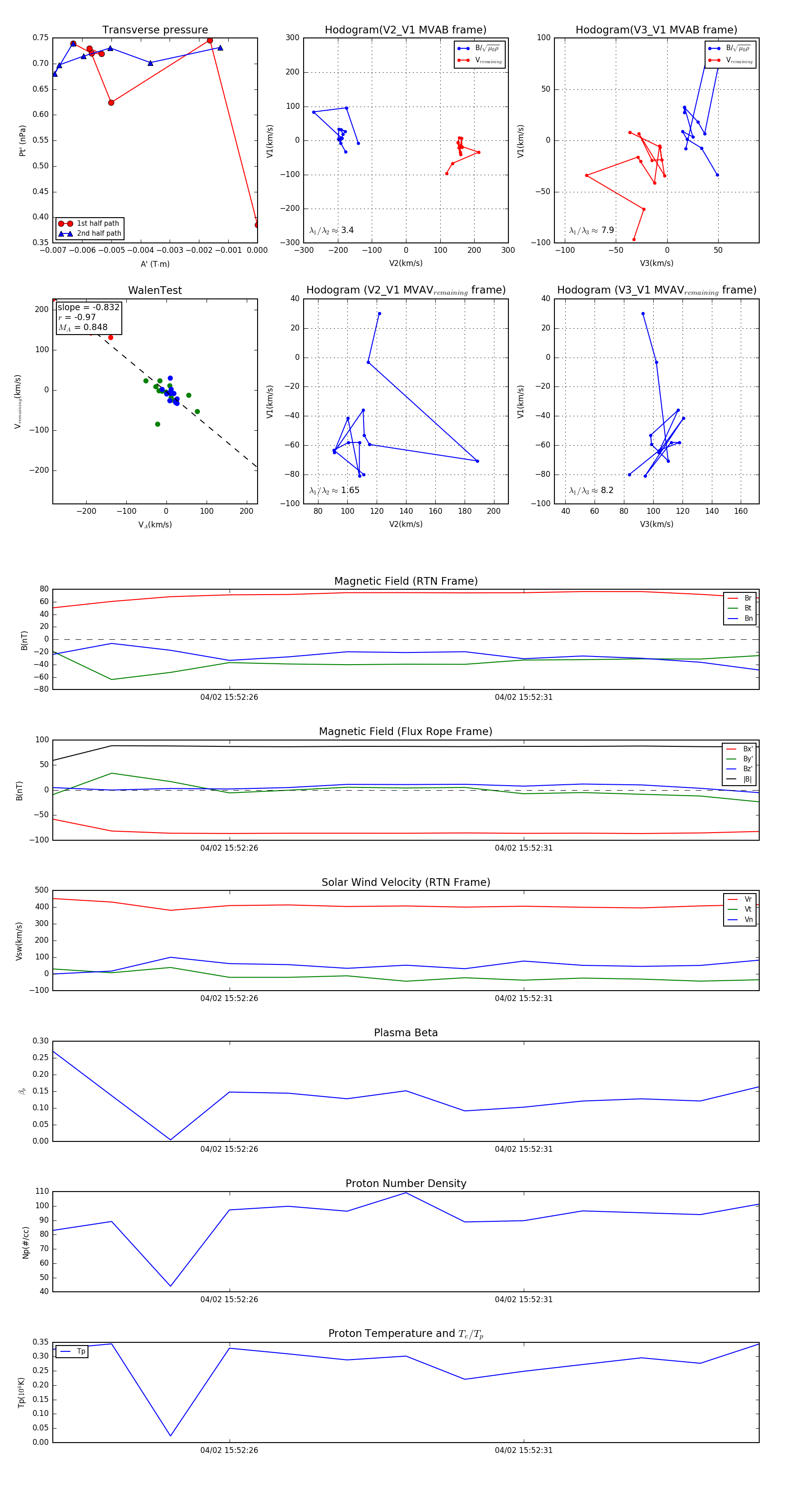
Flux Rope in 2024

Flux Rope Event 2024-04-02 15:52:23 ~ 2024-04-02 15:52:35 (13 seconds)


plot