HOME   LIST
‹–   –›

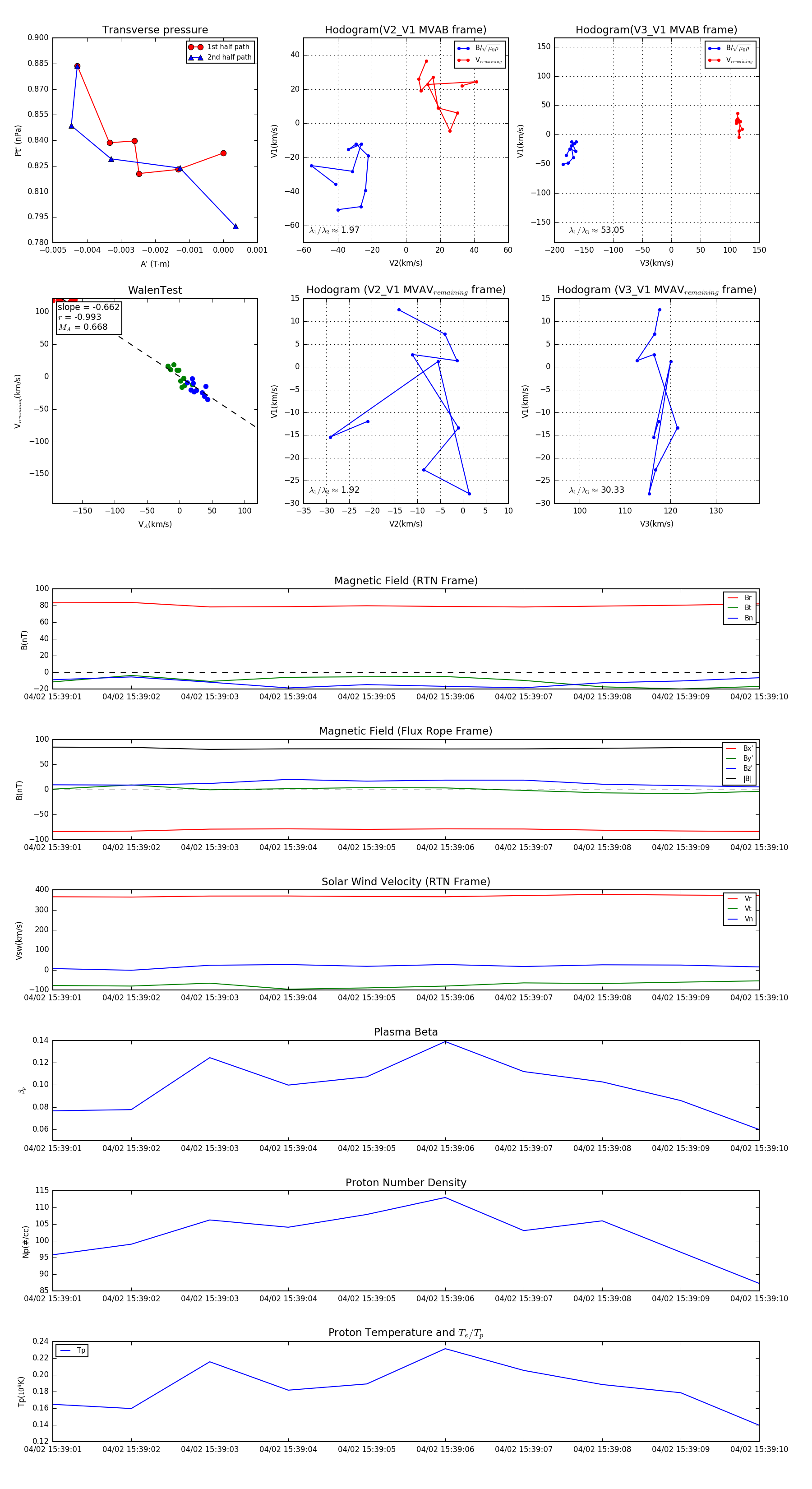
Flux Rope in 2024

Flux Rope Event 2024-04-02 15:39:01 ~ 2024-04-02 15:39:10 (10 seconds)


plot