HOME   LIST
‹–   –›

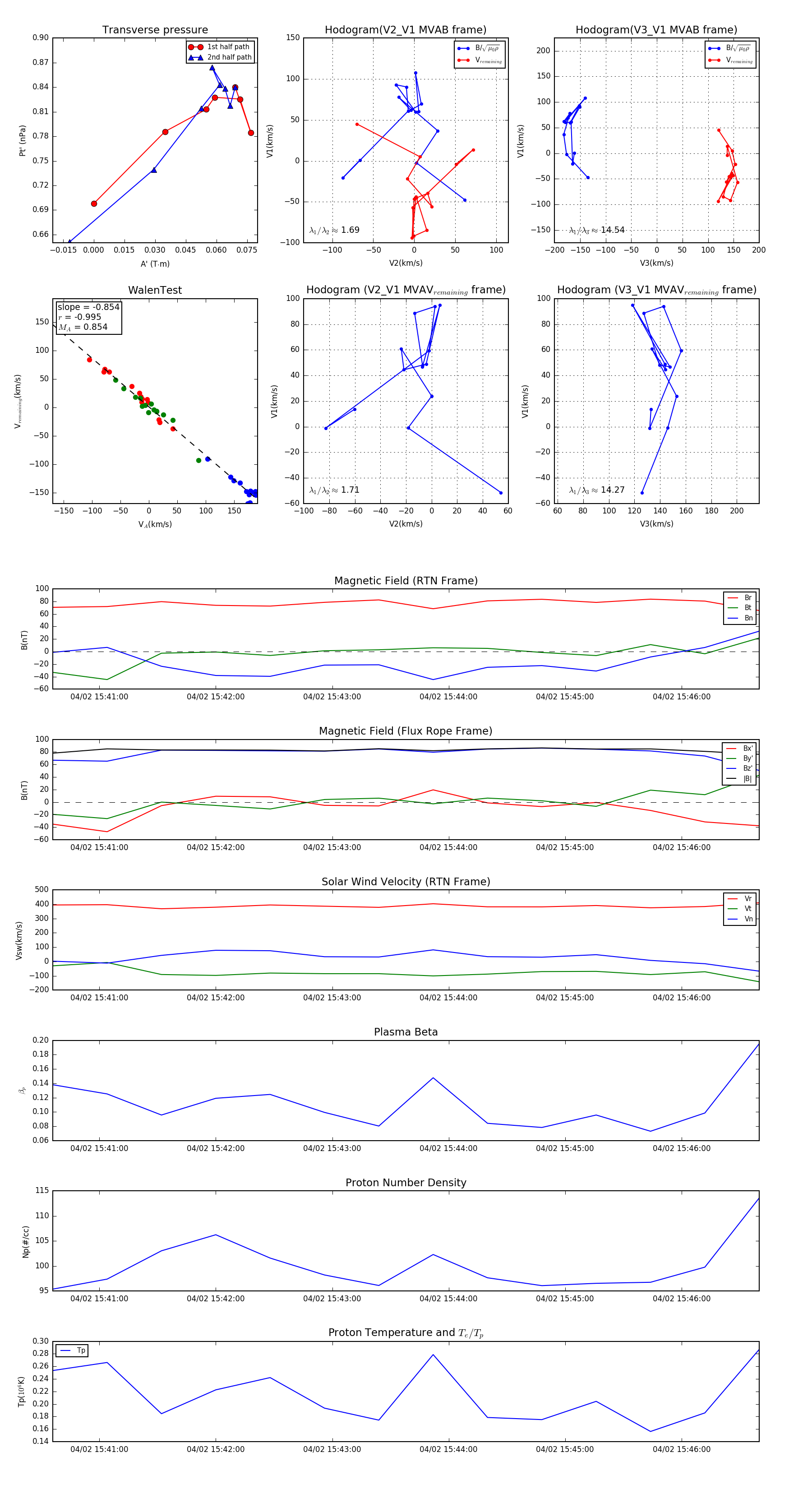
Flux Rope in 2024

Flux Rope Event 2024-04-02 15:40:36 ~ 2024-04-02 15:46:40 (365 seconds)


plot