HOME   LIST
‹–   –›

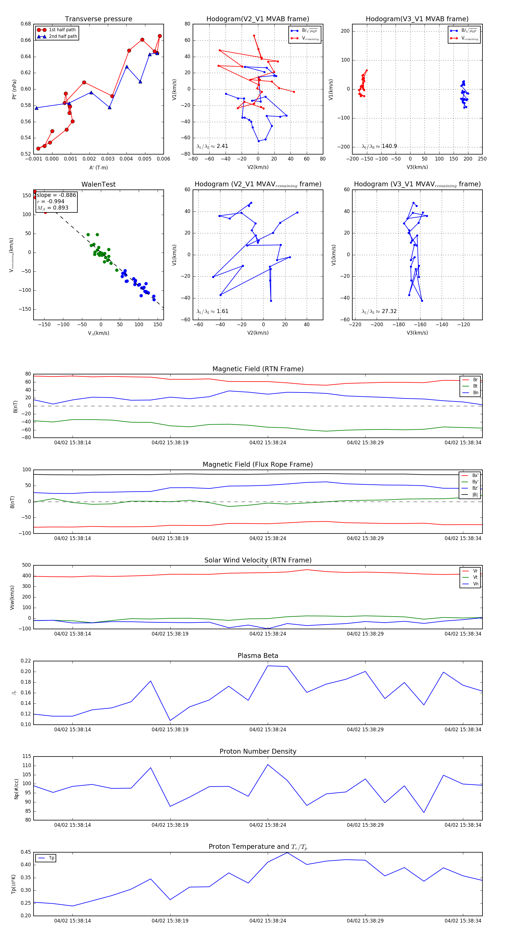
Flux Rope in 2024

Flux Rope Event 2024-04-02 15:38:12 ~ 2024-04-02 15:38:35 (24 seconds)


plot