HOME   LIST
‹–   –›

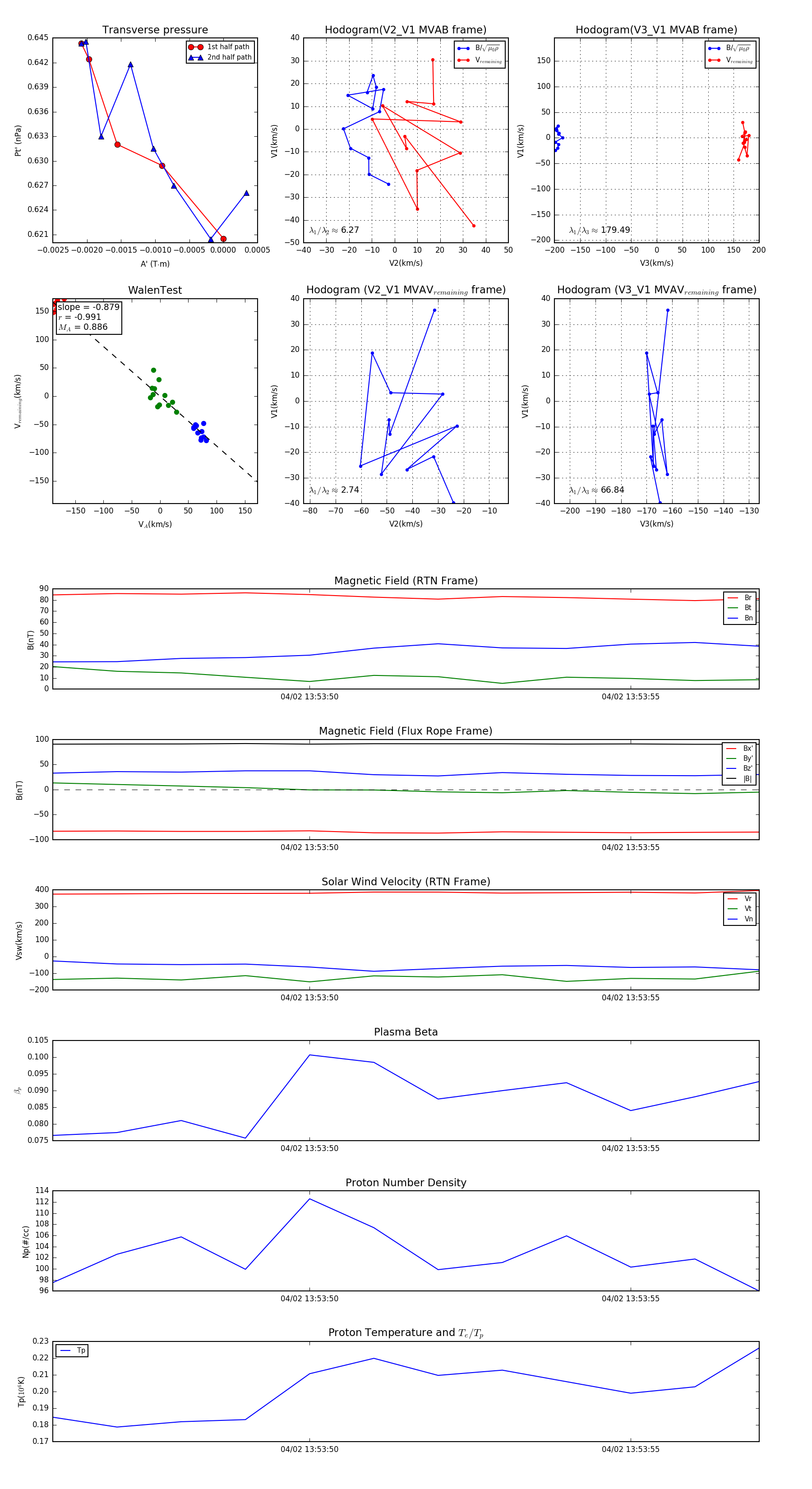
Flux Rope in 2024

Flux Rope Event 2024-04-02 13:53:46 ~ 2024-04-02 13:53:57 (12 seconds)


plot