HOME   LIST
‹–   –›

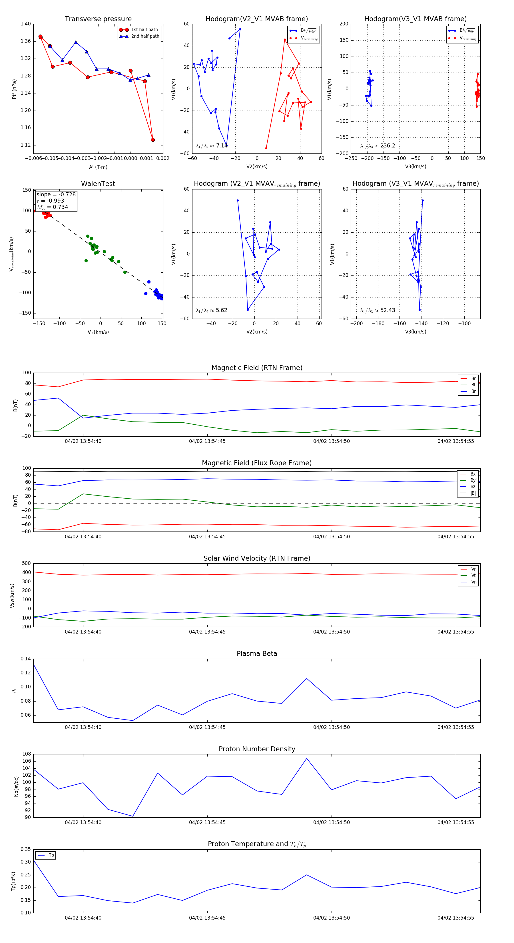
Flux Rope in 2024

Flux Rope Event 2024-04-02 13:54:38 ~ 2024-04-02 13:54:56 (19 seconds)


plot