HOME   LIST
‹–   –›

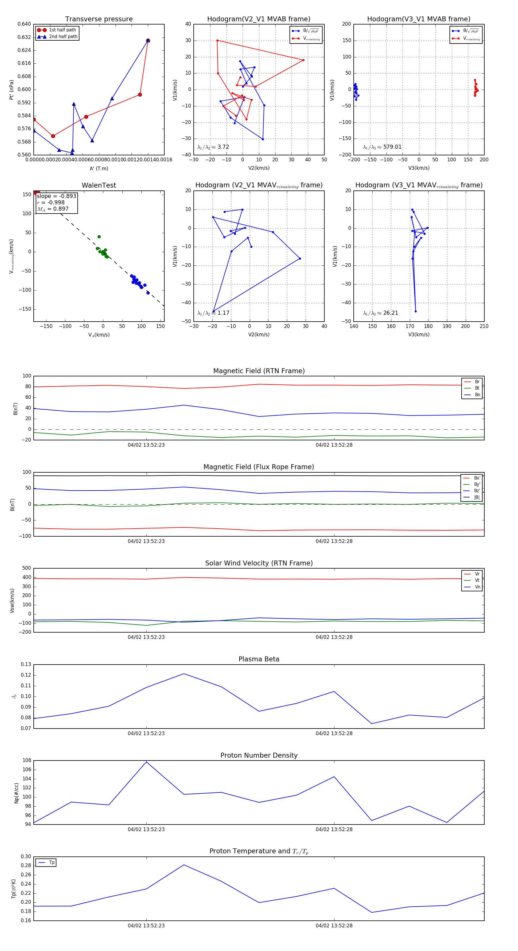
Flux Rope in 2024

Flux Rope Event 2024-04-02 13:52:20 ~ 2024-04-02 13:52:32 (13 seconds)


plot