HOME   LIST
‹–   –›

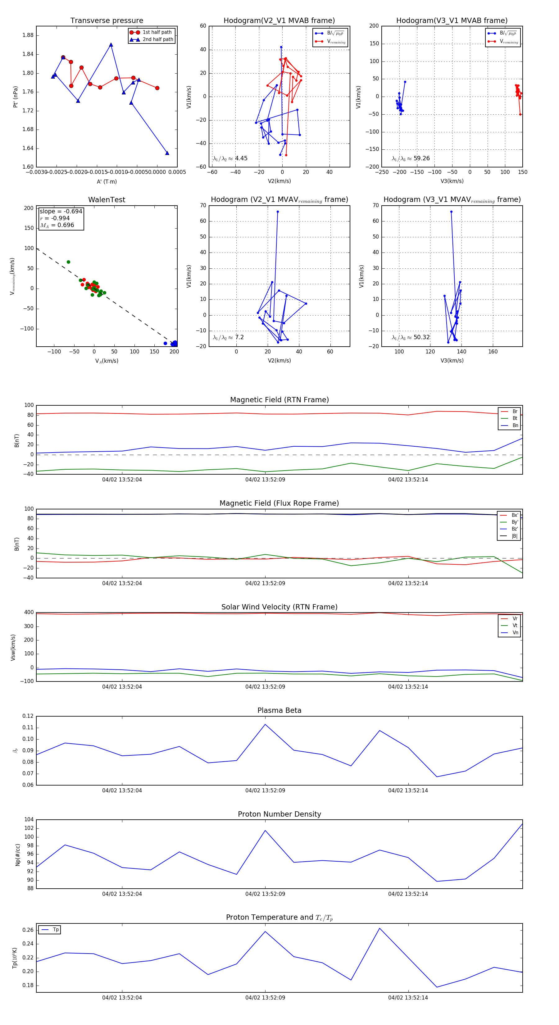
Flux Rope in 2024

Flux Rope Event 2024-04-02 13:52:01 ~ 2024-04-02 13:52:18 (18 seconds)


plot