HOME   LIST
‹–   –›

Flux Rope in 2024

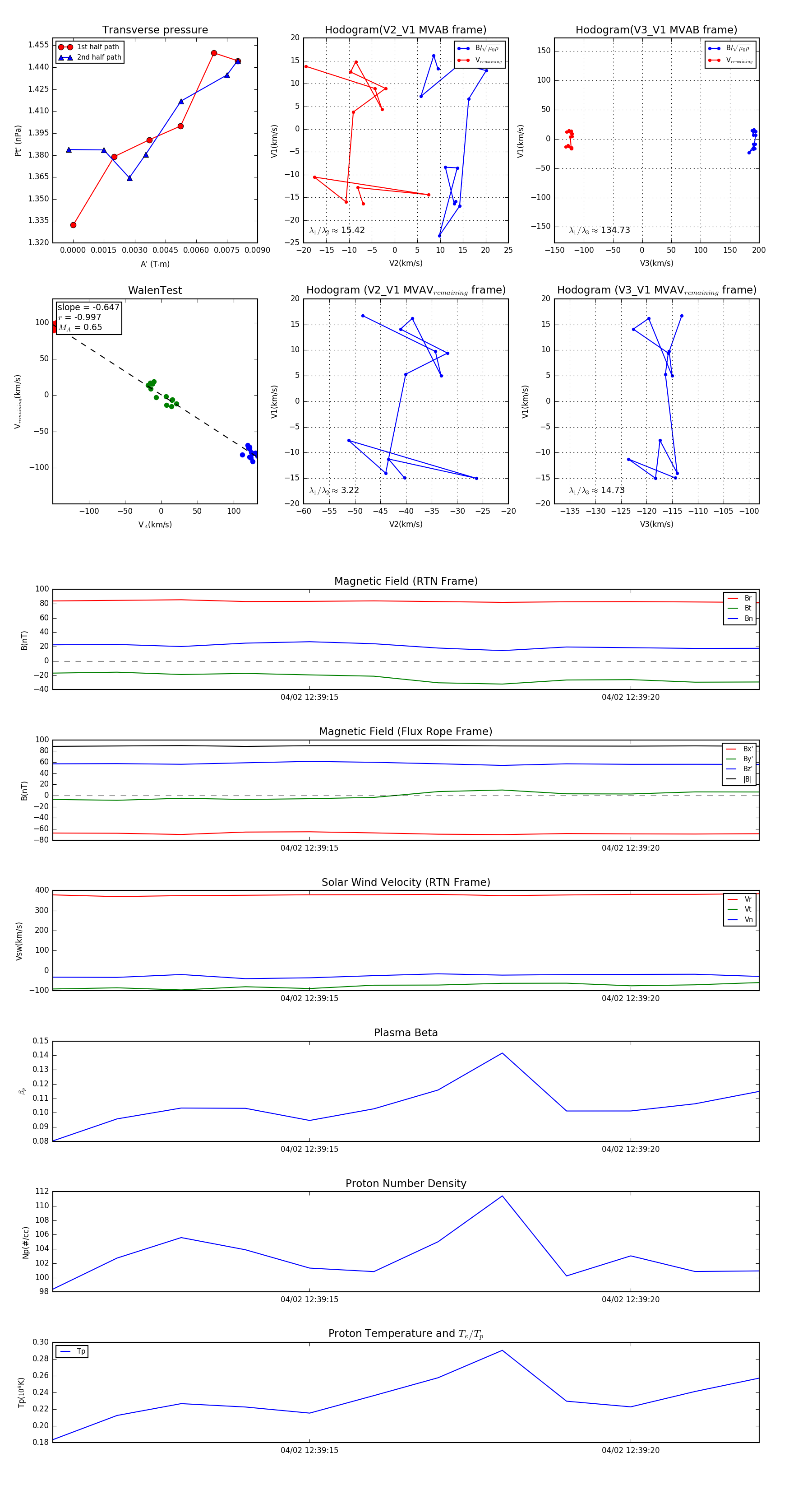
Flux Rope Event 2024-04-02 12:39:11 ~ 2024-04-02 12:39:22 (12 seconds)


plot