HOME   LIST
‹–   –›

Flux Rope in 2024

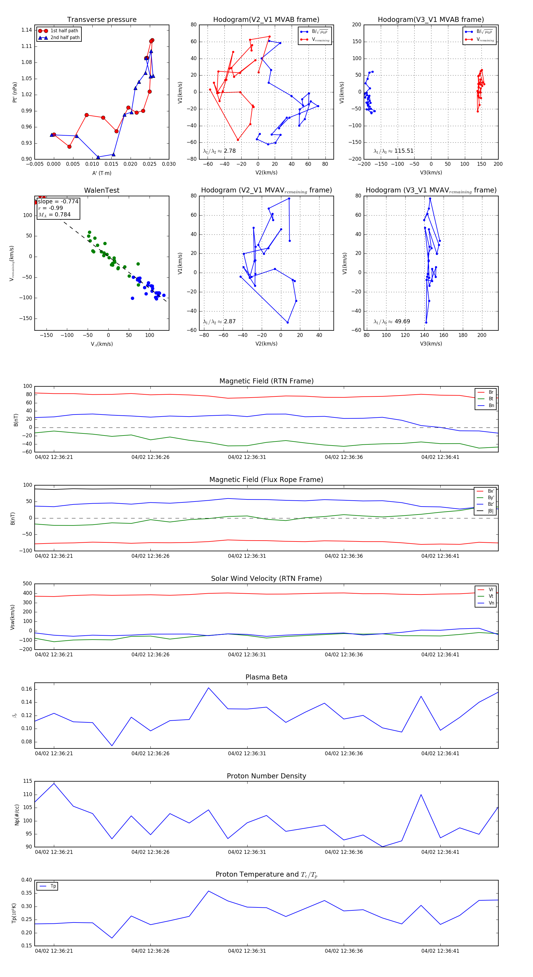
Flux Rope Event 2024-04-02 12:36:20 ~ 2024-04-02 12:36:44 (25 seconds)


plot