HOME   LIST
‹–   –›

Flux Rope in 2024

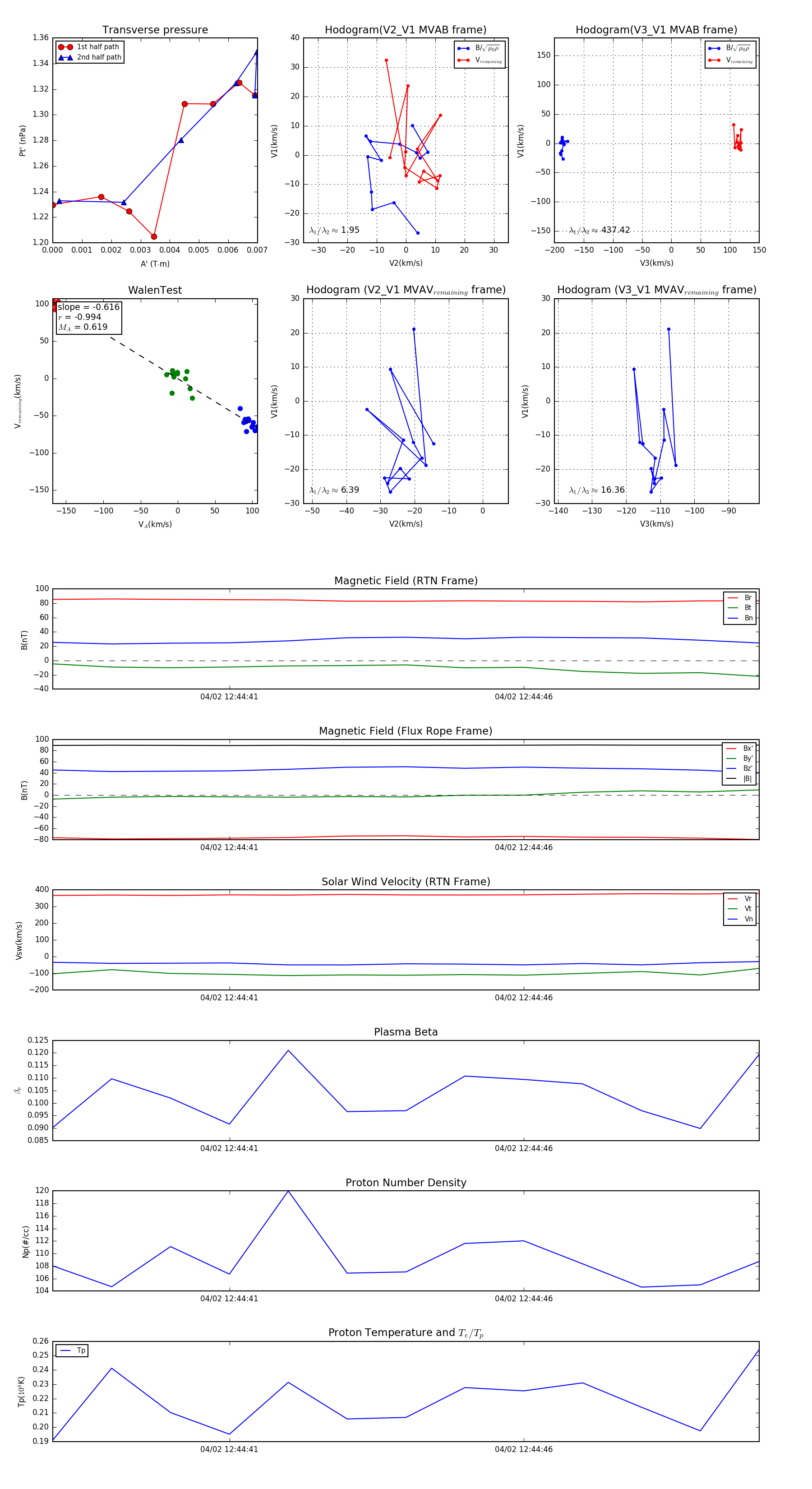
Flux Rope Event 2024-04-02 12:44:38 ~ 2024-04-02 12:44:50 (13 seconds)


plot