HOME   LIST
‹–   –›

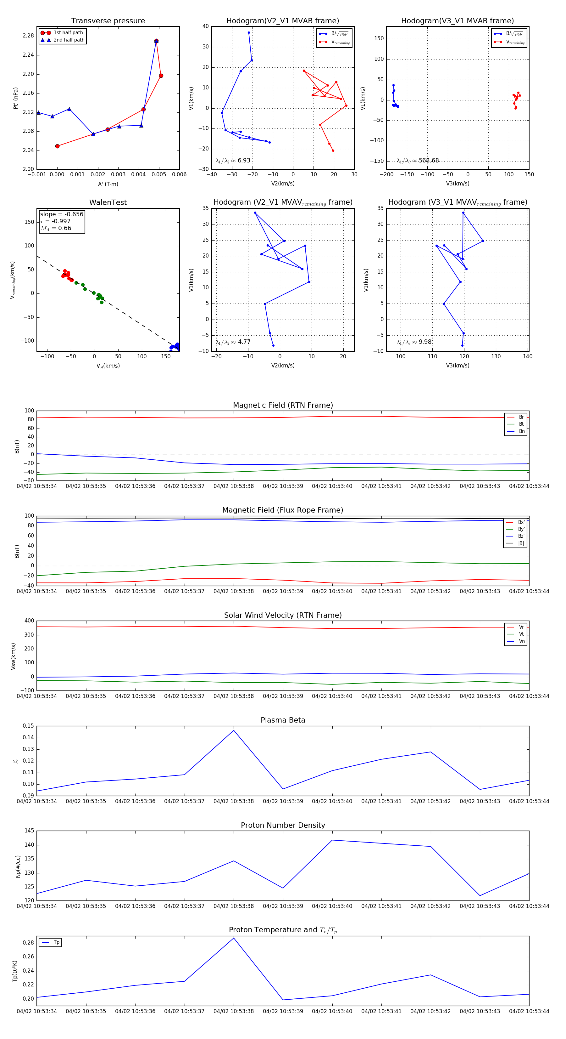
Flux Rope in 2024

Flux Rope Event 2024-04-02 10:53:34 ~ 2024-04-02 10:53:44 (11 seconds)


plot