HOME   LIST
‹–   –›

Flux Rope in 2024

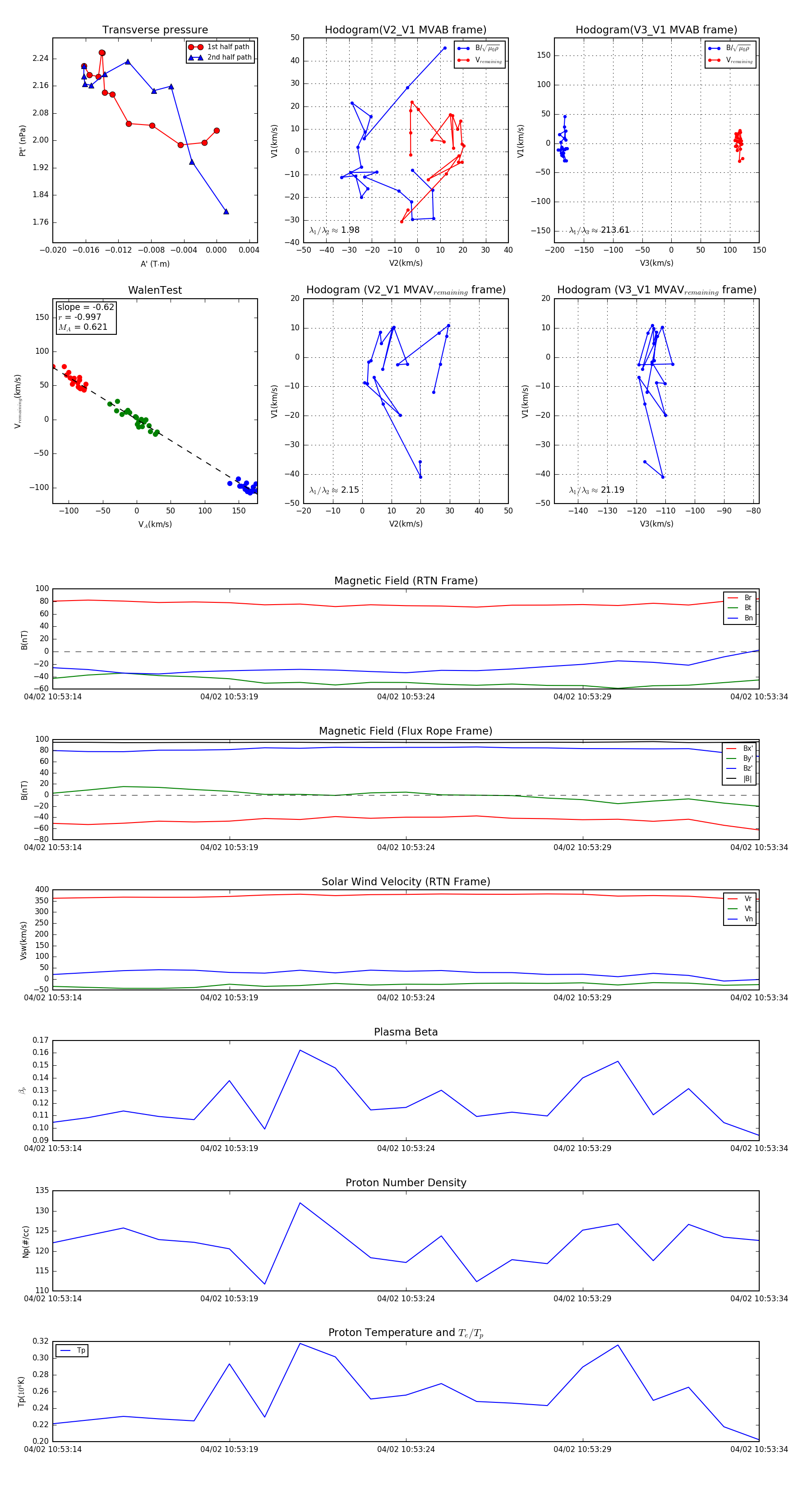
Flux Rope Event 2024-04-02 10:53:14 ~ 2024-04-02 10:53:34 (21 seconds)


plot