HOME   LIST
‹–   –›

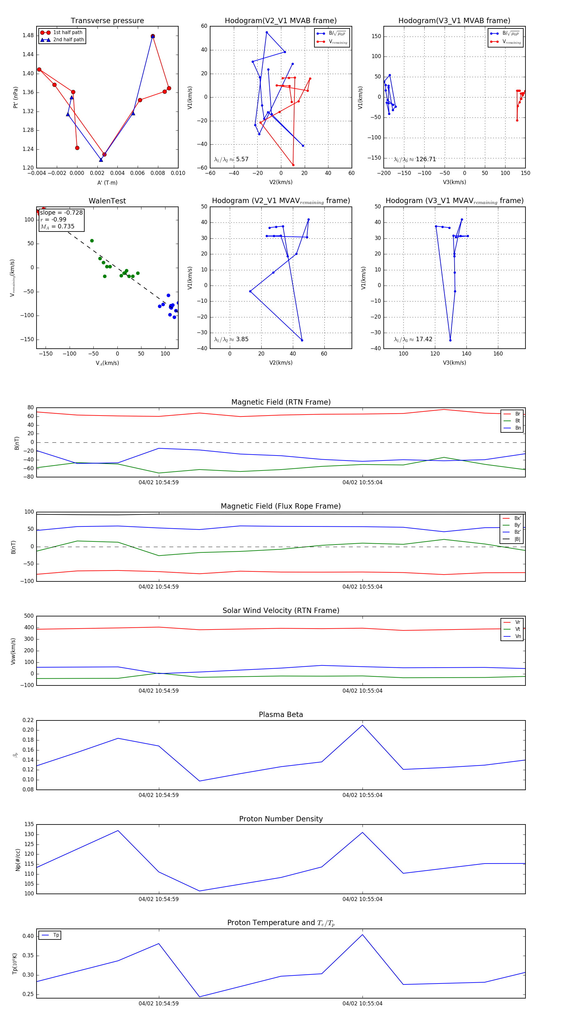
Flux Rope in 2024

Flux Rope Event 2024-04-02 10:54:56 ~ 2024-04-02 10:55:08 (13 seconds)


plot