HOME   LIST
‹–   –›

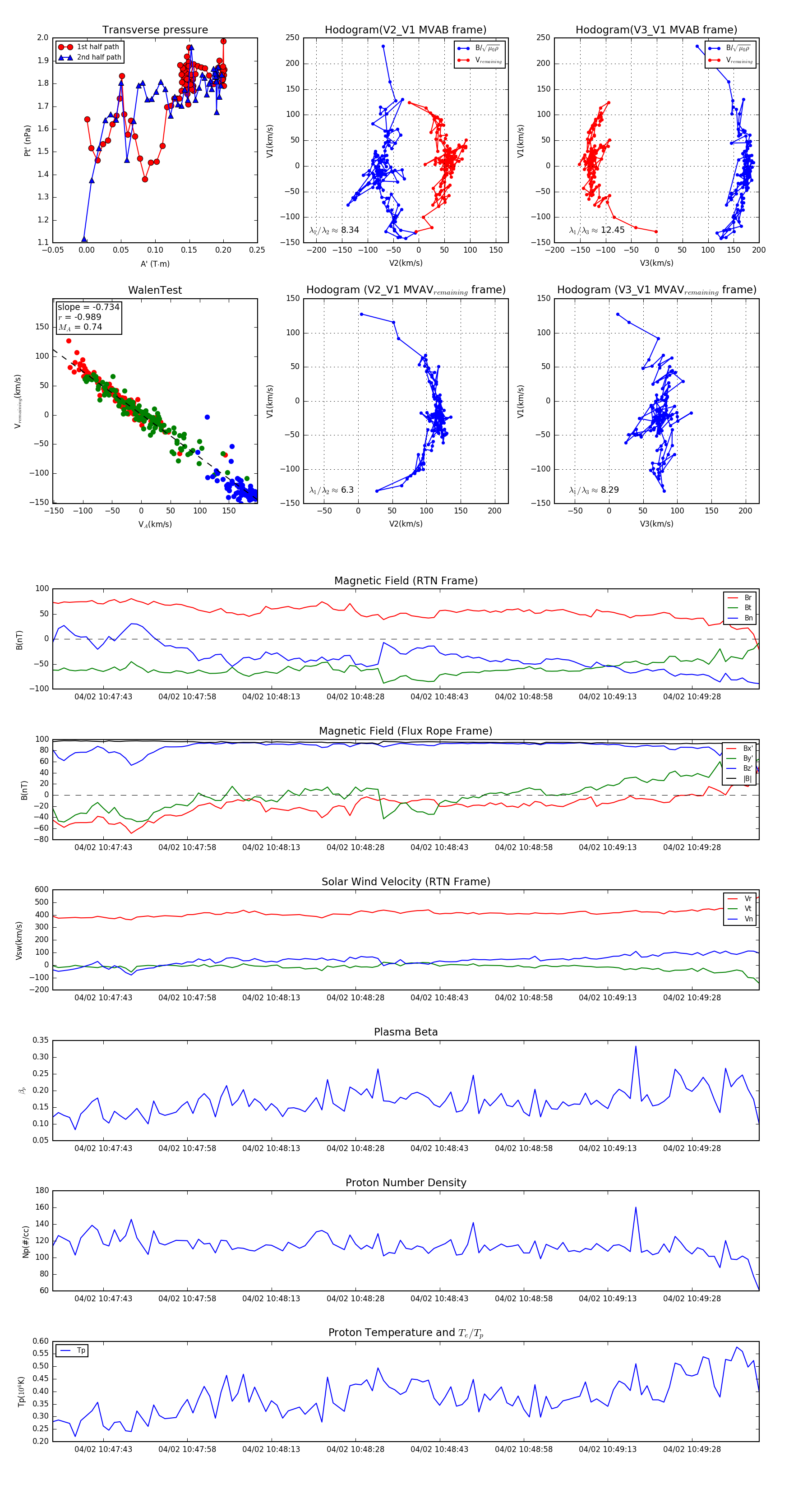
Flux Rope in 2024

Flux Rope Event 2024-04-02 10:47:34 ~ 2024-04-02 10:49:40 (127 seconds)


plot