HOME   LIST
‹–   –›

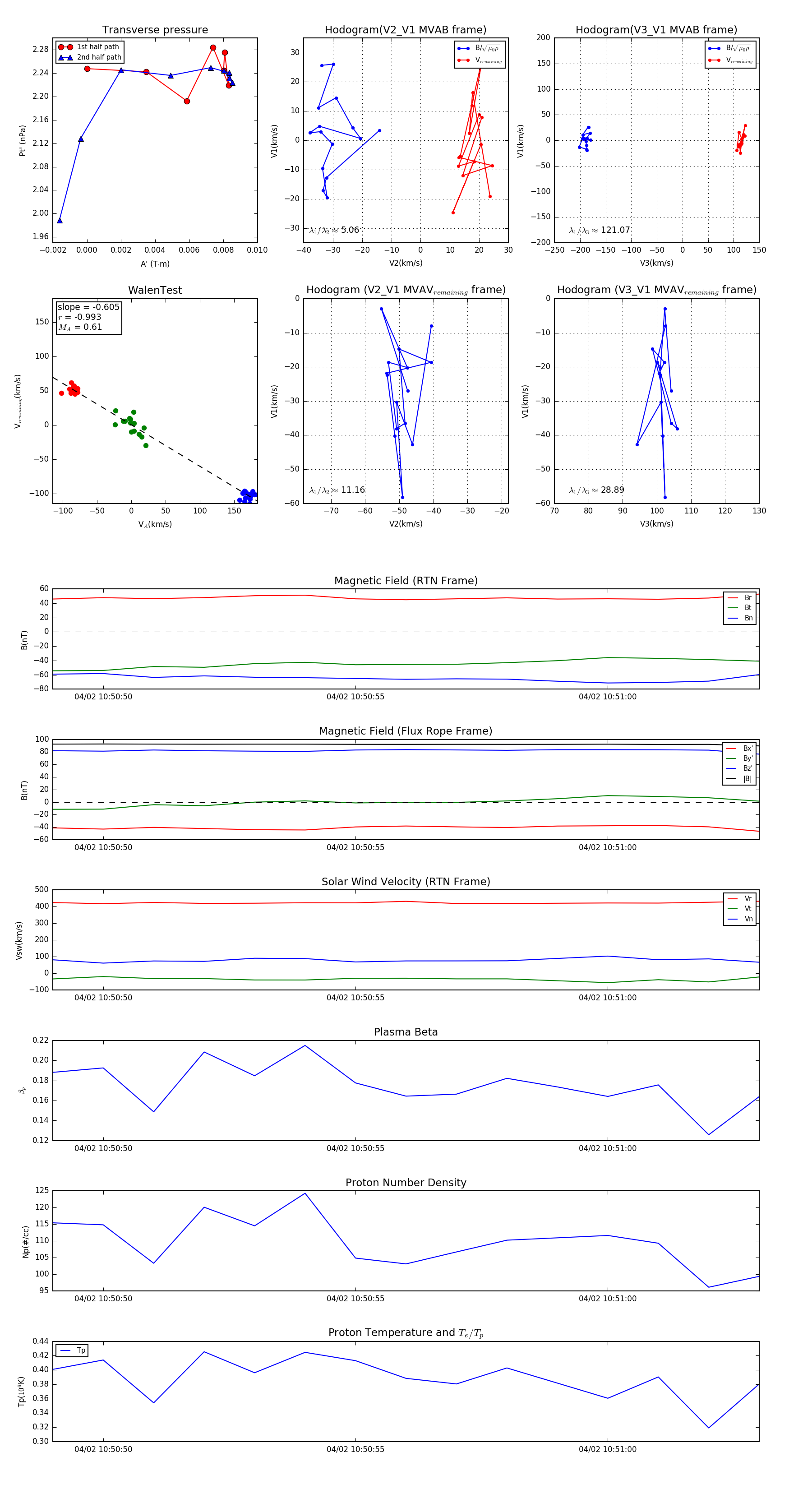
Flux Rope in 2024

Flux Rope Event 2024-04-02 10:50:49 ~ 2024-04-02 10:51:03 (15 seconds)


plot