HOME   LIST
‹–   –›

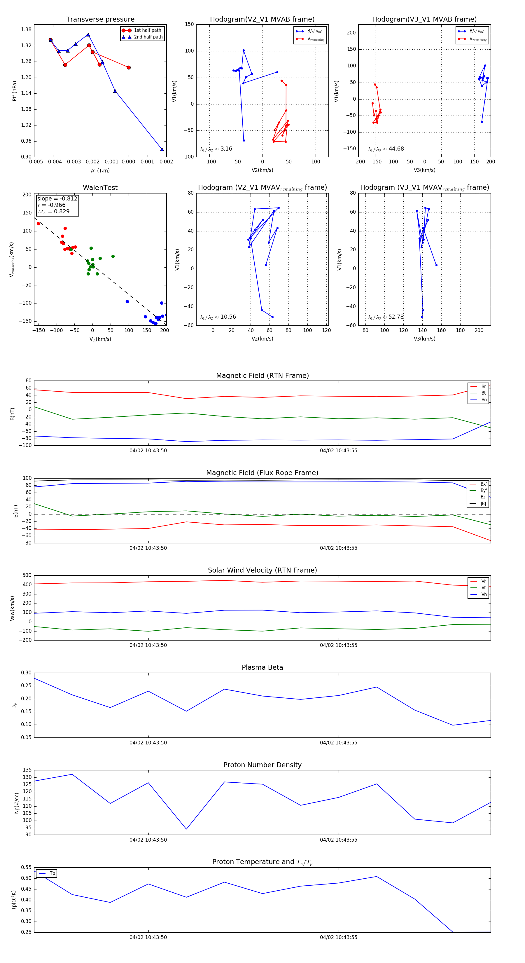
Flux Rope in 2024

Flux Rope Event 2024-04-02 10:43:47 ~ 2024-04-02 10:43:59 (13 seconds)


plot