HOME   LIST
‹–   –›

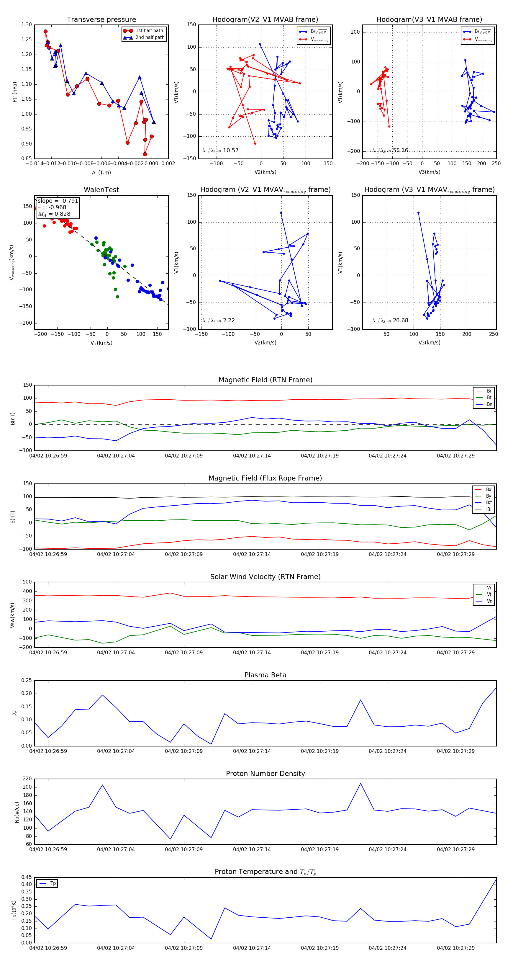
Flux Rope in 2024

Flux Rope Event 2024-04-02 10:26:58 ~ 2024-04-02 10:27:32 (35 seconds)


plot