HOME   LIST
‹–   –›

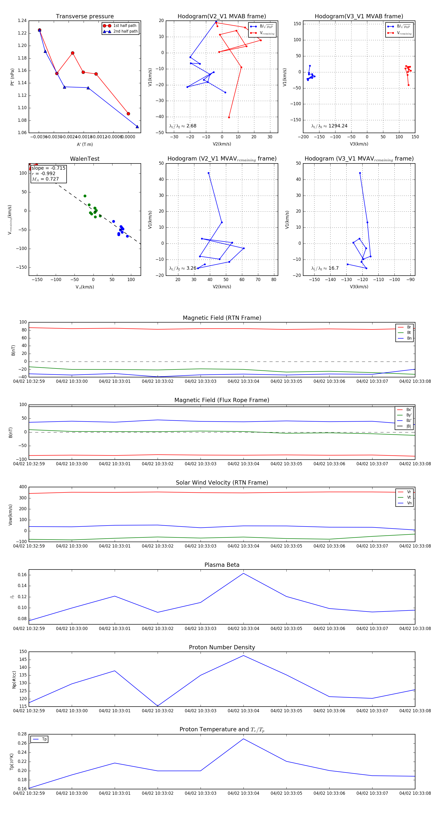
Flux Rope in 2024

Flux Rope Event 2024-04-02 10:32:59 ~ 2024-04-02 10:33:08 (10 seconds)


plot